国家能源局关于组织开展新型电力系统建设
第一批试点工作的通知
国能发电力〔2025〕53号
各省(自治区、直辖市)能源局,有关省(自治区、直辖市)及新疆生产建设兵团发展改革委,北京市城市管理委员会,国家能源局各派出机构,有关中央企业:
为落实《国家发展改革委 国家能源局 国家数据局关于印发〈加快构建新型电力系统行动方案(2024—2027年)〉的通知》(发改能源〔2024〕1128号)有关要求,选取典型性、代表性的方向开展试点探索,现将有关事项通知如下。
一、总体要求
聚焦新型电力系统有关前沿方向,依托典型项目开展单一方向试点,依托典型城市开展多方向综合试点,探索新型电力系统建设新技术、新模式,推动新型电力系统建设取得突破。坚持重点突破,先期围绕构网型技术、系统友好型新能源电站、智能微电网、算力与电力协同、虚拟电厂、大规模高比例新能源外送、新一代煤电等七个方向开展试点工作。坚持因地制宜,结合各地实际,选择适宜的方向安排试点项目,合理确定试点规模和范围。坚持创新引领,鼓励采用新技术、新模式,支持试点项目应用智能电网国家科技重大专项和能源技术装备“补短板”成果,同步开展体制机制改革。坚持全程管理,做好试点项目的申报优选、组织实施、效果评估、推广应用等全过程管理,保障实施效果,发挥带动作用。
二、试点方向
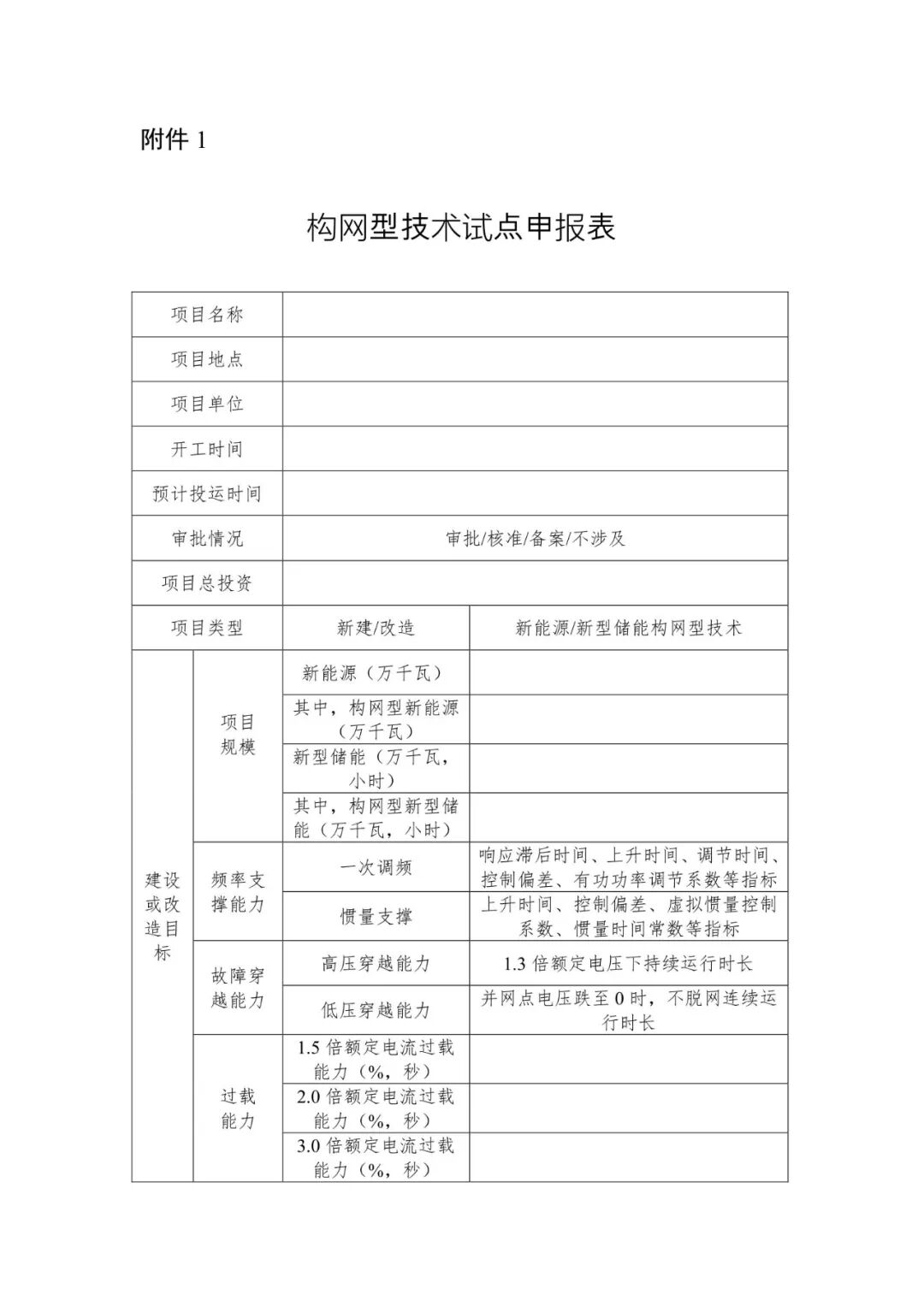
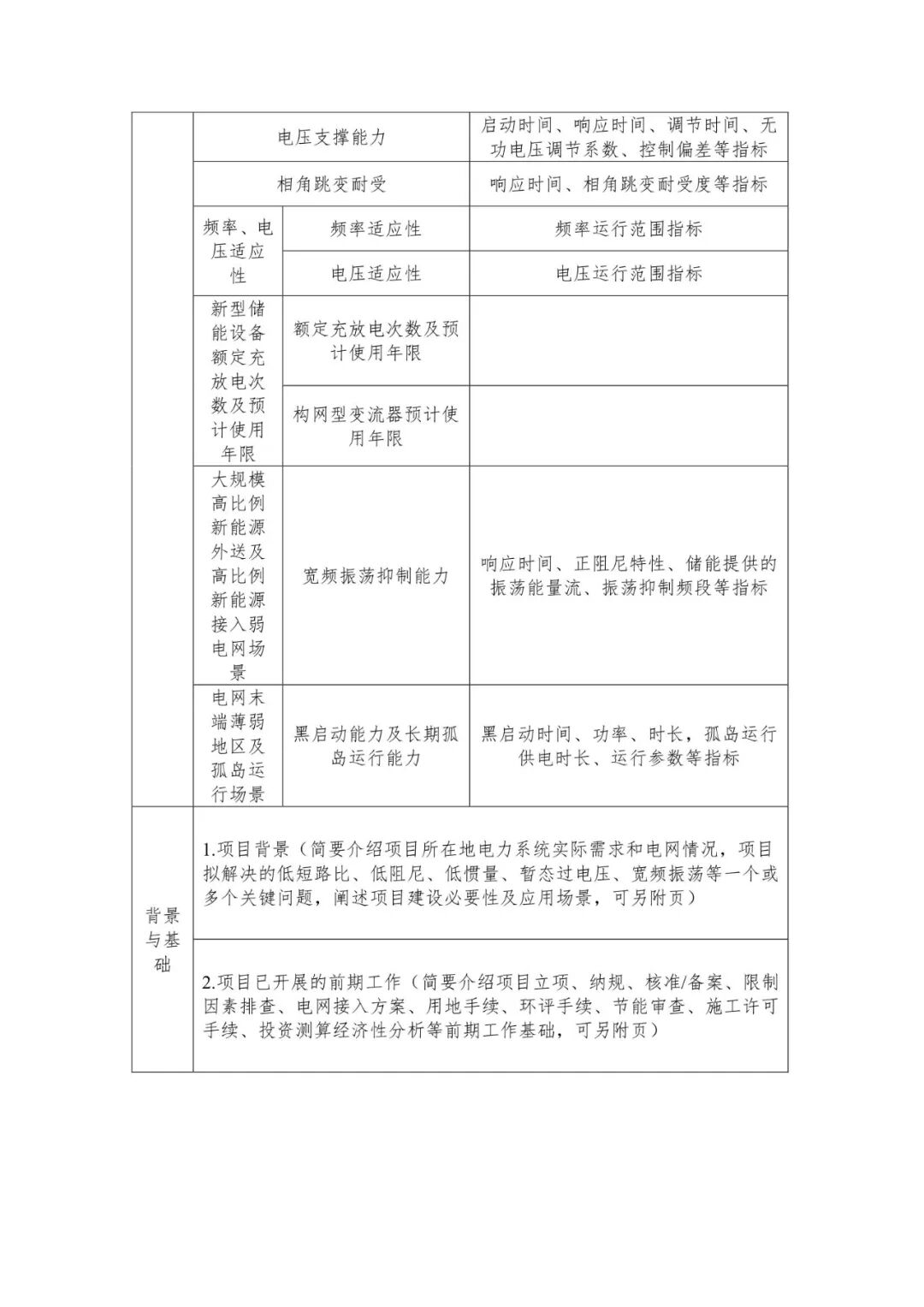
(一)构网型技术。重点在高比例新能源接入的弱电网地区、“沙戈荒”基地大规模新能源外送地区,应用新能源/新型储能构网型控制技术,有效解决短路容量下降、惯量降低、宽频振荡等问题,提升新能源接网与送出能力。在电网结构薄弱地区、孤岛运行系统,应用构网型控制技术,提高系统电压、频率、功角稳定能力,提升电力供应安全和系统稳定运行水平。
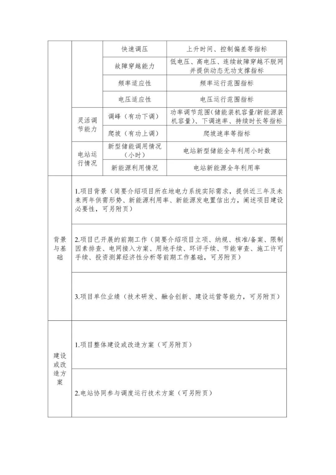
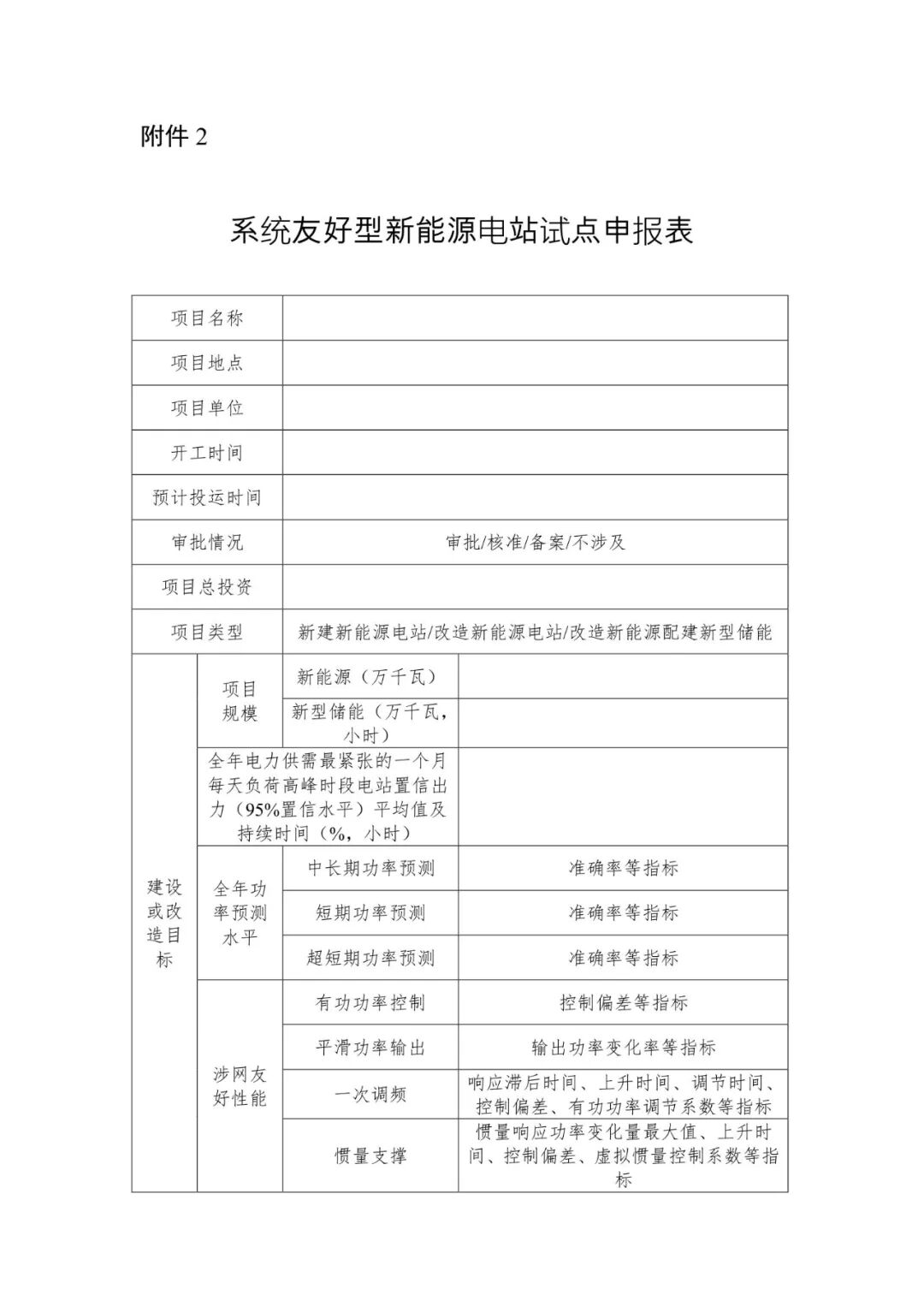
(二)系统友好型新能源电站。重点在保供偏紧或消纳压力较大地区,新建或改造一批新能源电站,通过长尺度高精度功率预测、风光储智慧联合调控运行等,提升系统友好性能,电站在高峰时段(不低于2小时)置信出力提升至10%以上。电站与调度机构签订协同调度协议,明确协同调度运行方式及纳入电力平衡的可靠容量、支撑时长。电站日前申报协同运行的功率预测结果及发电计划建议,调度机构完善调度运行规则,基于电站上报数据将电站统筹纳入日内电力平衡。优先建设或改造新能源装机容量20万千瓦以上的项目。
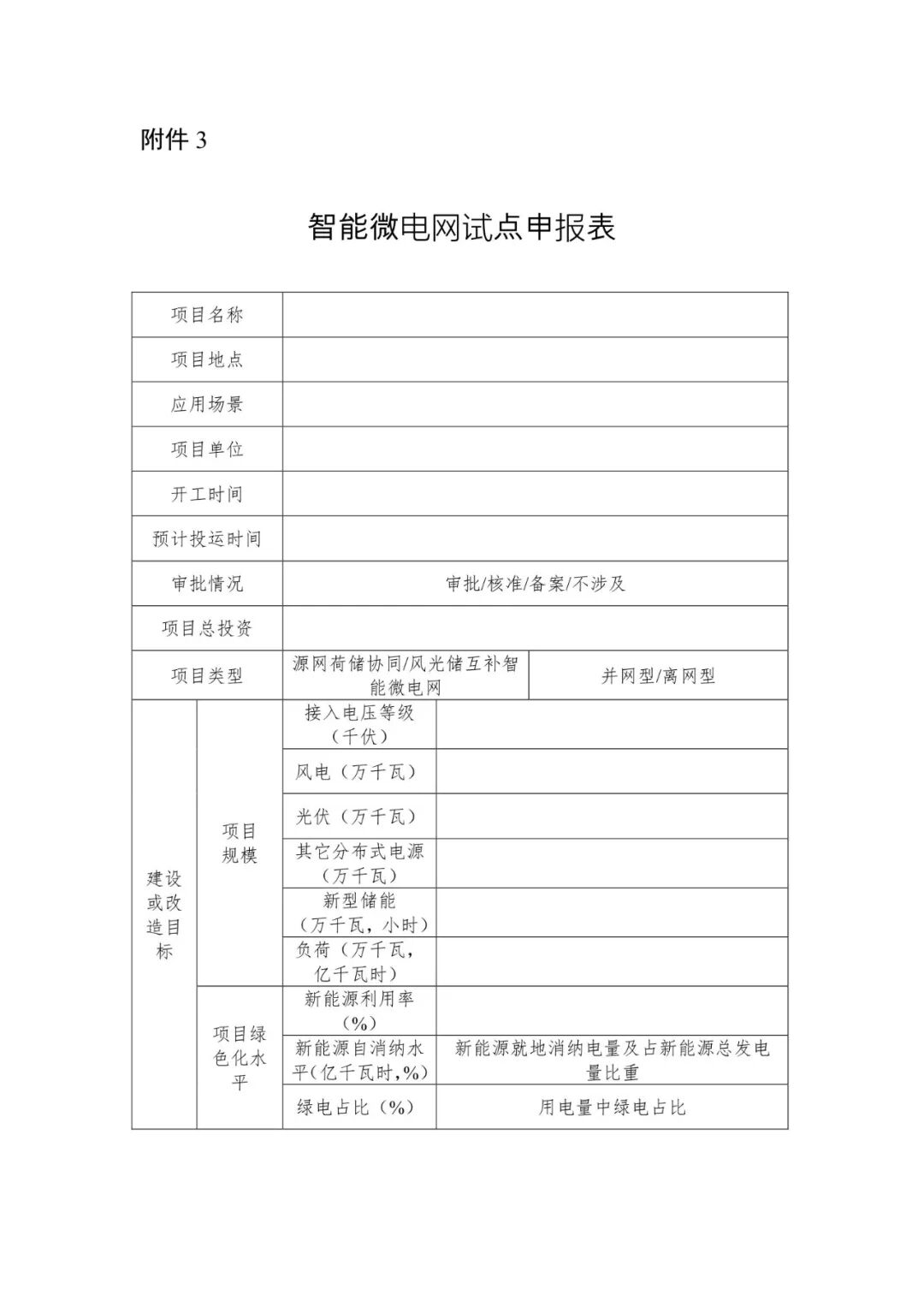
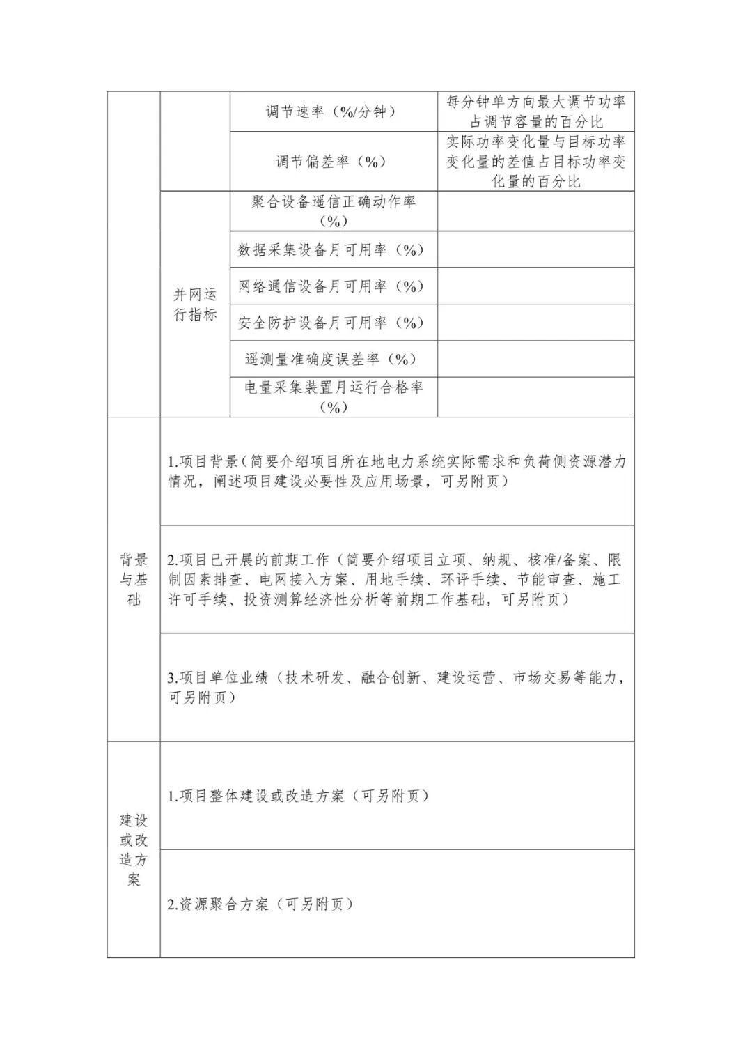
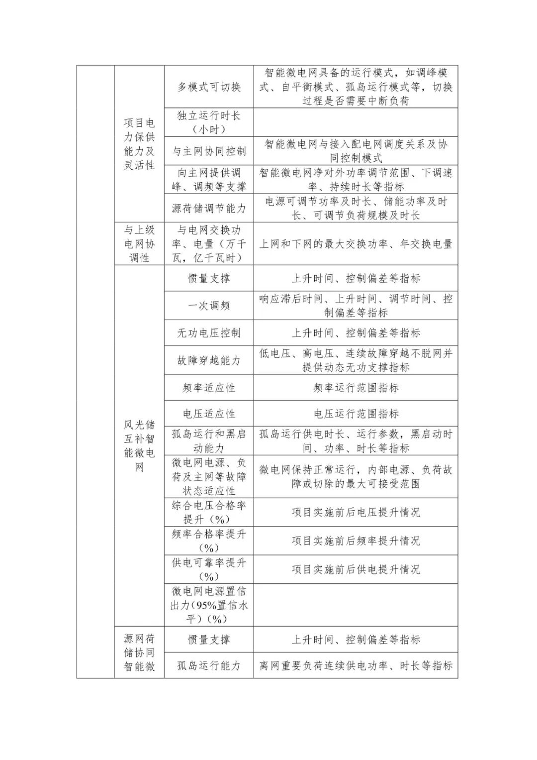
(三)智能微电网。选择典型应用场景,结合新能源资源条件,建设一批智能微电网项目,依托负荷侧资源灵活调控、源网荷储组网与协同运行控制等技术,提高智能微电网自调峰、自平衡能力,提升新能源自发自用比例,缓解大电网消纳压力。智能微电网在并网协议中明确与大电网的资产、管理等方面的界面,以及调度控制、交互运行、调节资源使用等方面的权利与义务。
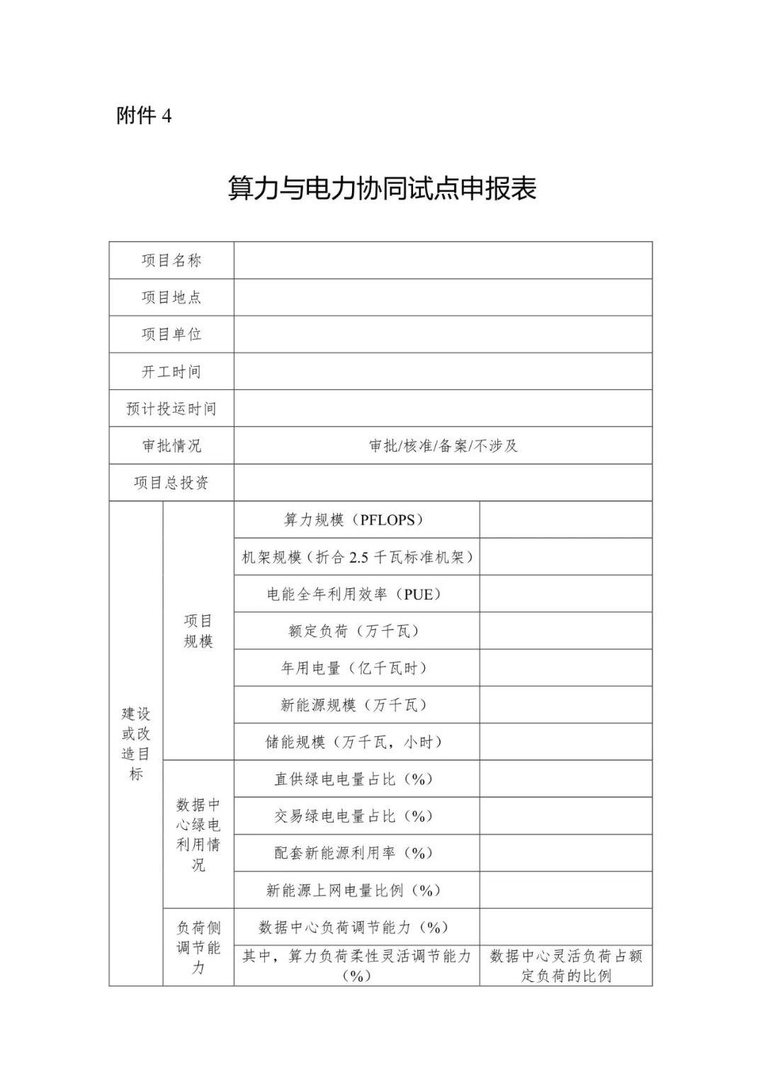
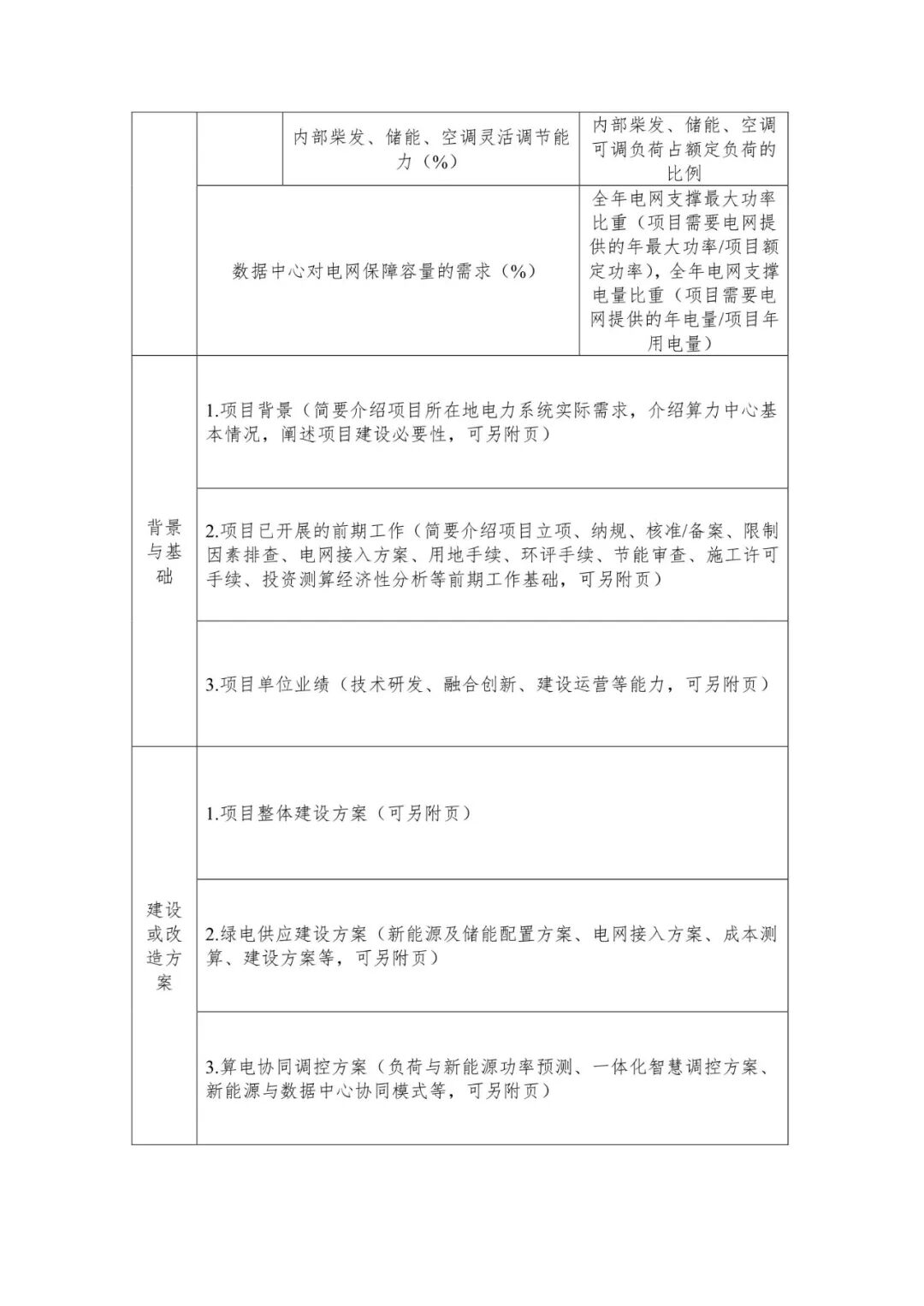
(四)算力与电力协同。重点在国家枢纽节点和青海、新疆、黑龙江等能源资源条件好的非枢纽节点地区,在科学整合源荷储资源的基础上,统筹地区存量及增量数据中心绿电需求和新能源资源条件,协同规划布局算力与电力项目。通过探索新能源就近供电、聚合交易、就地消纳的“绿电聚合供应”模式,提高数据中心绿电占比。通过算力负荷与新能源功率联合预测、算力负荷柔性控制、智能化调度等技术,提升源荷协同水平,降低负荷高峰时段电网保障容量需求。加强数据中心余热资源回收利用,提高能源使用效率。探索光热发电与风电、光伏发电联合运行,提升稳定供应水平。
(五)虚拟电厂。围绕聚合分散电力资源、增强灵活调节能力、减小供电缺口、促进新能源消纳等场景,因地制宜新建或改造一批不同类型的虚拟电厂,通过聚合分布式电源、可控负荷、储能等负荷侧各类分散资源并协同优化控制,充分发挥灵活调节能力。持续丰富虚拟电厂商业模式,通过参与电力市场、需求响应,提供节能服务、能源数据分析、能源解决方案设计、碳交易相关服务等综合能源服务,获取相应收益。
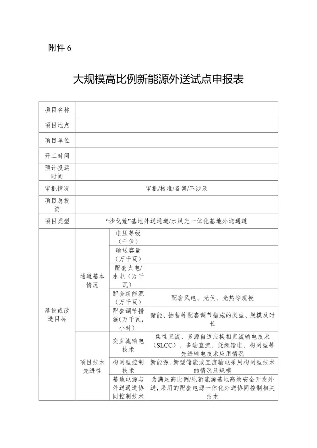
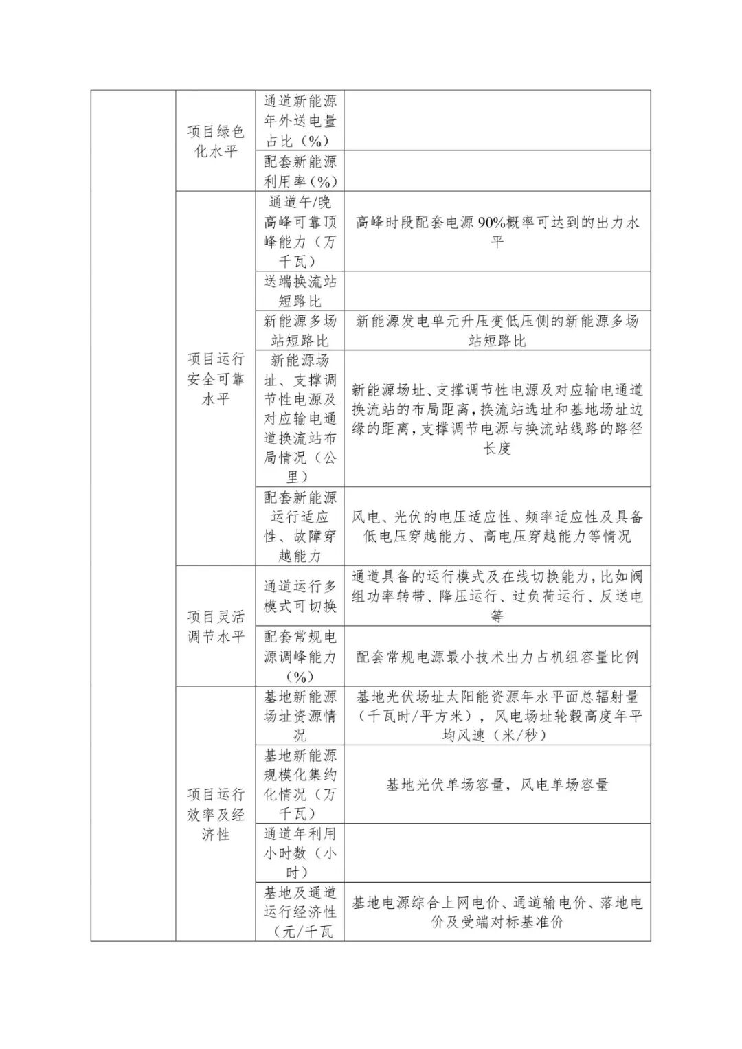
(六)大规模高比例新能源外送。重点聚焦西北地区“沙戈荒”基地、西南地区主要流域水风光一体化新能源基地开发外送需求,结合国家明确的跨省跨区输电通道规划建设,通过合理配置送端配套电源类型规模,优化接入电力系统方案,采用电源一体化协同控制、柔性直流、多源自适应换相直流(SLCC)、低频输电、构网型等先进技术,合理部署无功补偿和耗能装置,提高输电通道安全稳定运行和灵活控制水平,提升输电通道输送绿电占比并探索纯新能源外送方式,促进更高比例新能源外送消纳。
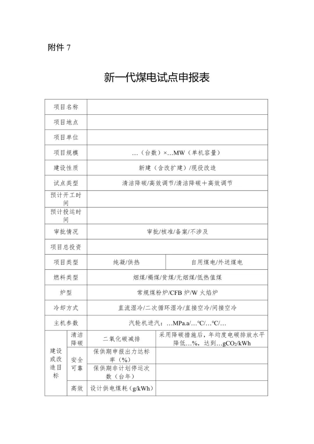
(七)新一代煤电。对照《新一代煤电升级专项行动实施方案(2025—2027年)》中新一代煤电试点指标要求,积极推动具备条件的现役机组和新建机组针对清洁降碳、高效调节两类指标分别开展试点,鼓励开展同时满足上述两类指标的新一代煤电试点。在清洁降碳方面,结合区域特点和资源禀赋,通过采用零碳低碳燃料掺烧、CCUS(碳捕集、利用与封存)等降碳措施,显著降低煤电碳排放。在高效调节能力提升方面,需满足高效调节所有技术指标要求,开展主辅机装备技术创新应用和系统集成优化,重点在电网快速调节需求大和调峰有缺额的地区提高煤电机组快速变负荷、深度调峰和宽负荷高效调节能力,机组应具备安全可靠启停调峰能力。
三、组织实施
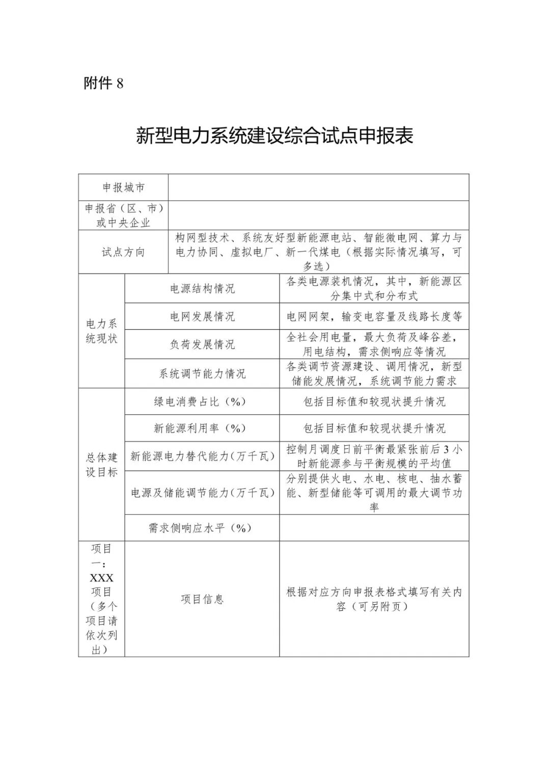
(一)试点申报。申报单一方向试点的,由省级能源主管部门或中央企业总部组织报送(新一代煤电试点除外)。新一代煤电试点由省级能源主管部门统一报送,需取得所属企业总部的项目支持函。申报综合试点的,由各省级能源主管部门组织各地级市能源主管部门,结合本地区新型电力系统建设情况,以地级市为单元,因地制宜选择多个试点方向形成综合试点方案,向国家能源局申报。其中,中央企业牵头实施的综合试点,由省级能源主管部门和中央企业以地级市为单元联合申报。
各省级能源主管部门、中央企业总部广泛征集试点项目,根据申报要求并结合项目可行性、技术经济性等,做好同类项目评审,在此基础上向国家能源局申报试点。申报项目的建设或改造开工时间须在2024年8月之后,如需履行相关审批、核准或备案手续,申报时应取得相关手续(新一代煤电试点除外)。新一代煤电试点须落实项目要素保障条件。
各省级能源主管部门、中央企业组织填写申报表(详见附件),于2025年6月30日前将盖章纸质材料报送至国家能源局(电力司),电子材料同步发送至邮箱sunhe@nea.gov.cn。
(二)试点评审。国家能源局制定试点评审工作方案,细化评审标准和评审程序,在收到申报材料后,委托具备相关资质的第三方专业机构,根据评审工作方案开展评审工作。经评审,优选确定一批项目及城市列入第一批试点范围并发文公布,视情况开展后续试点申报和评审。新规划建设的新一代煤电申报项目,在纳入试点范围后,进一步落实项目核准(备案)等文件。对评审确定的试点有关材料,同步转国家能源局相关派出机构。
(三)项目实施。试点确定后,当地能源主管部门、项目单位要严格按照试点申报时提出的方案开展建设或改造工作,方案如发生重大变更需经省级能源主管部门或中央企业总部向国家能源局提出申请。各级能源主管部门和中央企业要全程跟踪项目实施,协调解决有关问题,确保项目顺利推进,过程中省级能源主管部门和中央企业及时向国家能源局报送阶段性进展。国家能源局派出机构结合职责,加强对试点的跟踪监管和服务,推动落实试点方案。
(四)支持政策。各级能源主管部门、国家能源局派出机构、中央企业要根据试点探索创新需要,积极开展体制机制改革,解决政策堵点,形成有利于试点项目实施的政策环境。统筹用好超长期特别国债等资金渠道,对符合支持方向和政策要求的试点项目予以支持。试点成果纳入新型电力系统建设评价体系,作为评估新型电力系统建设成效的重要内容。新一代煤电试点项目所需煤电规模由国家能源局在国家依据总量控制制定的煤电规划建设规模内优先安排。支持现役煤电改造升级机组、新建机组和新一代煤电试点机组与新能源实施联营,鼓励联营的新能源项目优先并网。
(五)评估推广。国家能源局适时组织开展试点综合评估,及时总结推广先进技术、成熟模式和配套政策机制,发挥好试点的引领带动作用。对推进不力的试点,取消试点称号。
联系电话:010—81929273
附件:1.构网型技术试点申报表
国家能源局
2025年5月23日






























