摘要:作为我国征信体系中的两大支柱之一,企业征信业在商业和金融信用风险防控方面发挥着重要作用。但是,历经近40年的发展,我国企业征信业明显滞后于个人征信业,且其规模与我国经济体量和国际地位不匹配。
随着AI技术的普及应用,征信业界和监管部门亟须加强国际市场拓展的顶层设计,改善行业发展政策环境,改变行业发展模式和格局。从行业发展规律看,企业征信业在国内市场和国际市场的发展同等重要;面向未来,我国企业征信业负有建设具有国际竞争力的企业征信机构的责任。
具体来说,我国企业征信业的发展路径为:在构建行业垂直AI大模型基础上,尝试采用财产征信、基于企业商业个性的三元综合征信、体系化发展、全链条企业信控解决方案等新业务或新模式,并注重其与社会信用体系功能的延伸并行。
作为征信业两大支柱之一,企业征信业对经济保驾护航的作用不逊于个人征信业。但是,历经近40年的发展,企业征信业的规模与我国经济体量和国际地位尚不匹配,难以支撑国内信用经济发展的需求,国际市场占有份额寥寥无几,未能有效发挥维护国家经济利益的作用。形成如此困局的原因复杂,多重制约条件长期存在。AI时代正触发企业征信行业模式发生“范式迁移”,迫使行业发展面临方向性抉择:实现跨越式突破,或于技术迭代中被边缘化。企业征信业发展的顶层设计问题已成为亟待解决的战略课题。
一、征信业的产生及相关概念
(一)征信业的产生
在市场经济国家和地区,信用交易是市场上常见的交易方式。其中,卖方是赊销或放贷的授信方,买方是赊购或借贷的受信方。信用交易的买卖双方之间始终存在着信息不对称问题,情况分别是:(1)授信方对受信方的信用状况了解不够充分,致使授信方无法充分估计来自受信方的信用风险,增加了信用交易的成本,降低了信用交易的效率;(2)受信方对授信方的情况不甚了解,易遭受产品以次充好或收到订金后跑路的骗子欺诈,造成经济损失。
为了解决来自授信的信用风险问题,早在1803年,在英国伦敦桥提供裁缝服务的赊销商户记录、共享违约客户的姓名和失信信息,联合起来拒绝为有违约拖欠记录的失信客户提供服务,并在伦敦市考克斯珀街(Cockspur Street)的咖啡馆成立“互助信息协会”(Mutual Communication Society),定期交换违约客户信息。在征信业发展的历史上,此举被视为传统征信业的发端。由此可见,征信业是为各类从事信用交易的市场主体提供信用信息及信用风险防控相关服务的行业,其服务能使信用交易双方信息对称透明,更好防控来自市场的信用风险。
(二)征信概念及其阐释
从征信作业角度看,国家标准《信用 基本术语》(GB/T 22117-2018)将“征信”定义为:“采集、整理、保存、加工个人或组织的信用信息,并向有合法需求的信息使用者提供信用信息服务,帮助市场主体判断并控制风险、进行信用管理的活动。”
因此,征信业务的核心逻辑是:用信用数据刻画市场主体的信用风险,用市场主体信用价值分析驱动信用交易。征信作业的基本内容包括:(1)采集或归集企业和个人的信用信息;(2)处理和分析信用信息,用算法或模型量化信用风险,生成多种用途的信用报告产品;(3)向委托人有偿提供信用报告产品,或将信用信息共享给需求方,作为信用交易授信或受信决策的参考。
征信机构提供征信服务的主要目的有:(1)降低信用交易双方的信息不对称性,识别交易违约的可能性;(2)为各行各业的企业信用管理部门提供外部技术和数据支持,替代企业信用管理人员的传统人工调查或尽调作业,加速授信审批效率;(3)利用自身的数据和信誉优势,帮助客户开拓国内外市场。
传统征信服务的社会和经济作用主要包括:(1)对自然人性质的消费者来说,征信既影响个人的赊销授信和金融信贷额度及利率,也影响求职应聘、付费方式和租房方式等;对企事业法人来说,征信影响其销售规模,拓展供应链合作,优化应收账款管理,增强融资能力,助力其取得经济建设项目参与资格等。(2)在国内市场上,征信服务推动信用经济和数字经济发展,维护金融秩序,重塑诚信商业伦理;在国际市场上,征信服务保障本国的海外贸易和投资安全,创造数字服务贸易价值。
二、企业征信的概念和类型
(一)企业征信的概念
顾名思义,企业征信是提供企业法人信用信息及其信用状况(含信用风险和信用价值)评估的业务,其传统业务形式是被动(受委托)调查目标企业的信用状况。《信用 基本术语》(GB/T 22117-2018)对企业征信的定义是:“征信机构对企业单位进行的征信业务活动。”在实践中,企业征信的业务覆盖范围不仅包括企业法人,还包括事业法人、地方政府和其他非法人组织。
从征信业务视角看,企业征信机构通过合法渠道采集、整理、保存、加工目标企业及其关联方的信用信息,并基于此对外提供企业征信报告、企业信用风险指数、信用评级等产品或服务,帮助用户了解和判断目标企业的信用状况。
从企业征信服务方式看,企业征信机构是为客户的信用管理工作提供外部技术支持的专业机构。除提供信用信息类产品外,企业征信机构还尽可能为客户信用管理各环节提供信用风险控制类服务,主要包括商账追收、开拓国内外市场、信用管理咨询等,甚至可以提供一些国际合规管理和外国法庭相关的咨询服务。
从企业征信服务覆盖面看,企业征信机构应该具备覆盖全球的服务能力。即使传统型企业征信机构也能在很短的时间内(通常不超过5个工作日)提供全球任何一个市场经济国家的任何一家企业的信用报告或成套的信用信息。例如,能实时提供经济发达国家企业的征信报告。又如,能在5个工作日内提供经济欠发达国家企业的信用报告,但战乱国家企业的信用报告除外。因此,企业征信机构在开张营业前就应具备全球征信能力,与个人征信机构的服务只局限于国内市场有所不同。
在此需要特别说明的是:第一,传统上,企业财务报表是编制企业信用报告的核心数据源,类似金融信贷数据之于个人信用报告的重要性。第二,在外国,调查个体工商户不属于企业征信业务范畴,而属于个人征信业务范畴;在我国,个体工商户的征信是否划归于个人征信业务仍有争议。第三,企业商业秘密的定义和范围有明确法律规定,除非满足《中华人民共和国反不正当竞争法》第九条规定的“非公知性+商业价值+保密措施”条件,普通企业的财务报表信息不构成商业秘密。在世界绝大多数国家和地区,普通企业的财务报表不属于商业秘密,甚至有可能被政府强制公开,因为公众有权了解商品生产者或服务提供者的真实情况。
(二)企业征信的类型
两个多世纪以来,全球征信业形成了以企业征信业和个人征信业两大分支的行业格局。根据国家标准,征信业隶属于提供信用风险防范、控制和转移的信控服务业。
其中,企业征信机构类型多种多样,大致可作如下划分:
(1)按照征信业务形态划分。例如,金融征信机构、财产征信机构(综合征信);互联网征信机构、大数据征信机构;数据供应商、征信技术服务机构(信用科技研发机构)、信用管理咨询机构、平台服务型征信机构、智能融合型征信机构(以AI大模型为基底)、信用管理扩张型机构等业态。
(2)按照所有制划分。征信机构分为公共征信机构和民营(私营)征信机构。
(3)按照市场覆盖范围划分。征信机构分为国内征信机构、国际征信机构、跨境数据供应商等。
(4)按照征信业务特征划分。征信机构分为被动型的调查机构和主动型的报告机构。
特别需要说明的是,对企业征信机构类型的划分存在以下问题:第一,多数企业征信机构并非只具有单一征信业务形态,多种业务混合经营的机构更为常见。第二,原则上,凡是使用政府财政资金支持运行的国企性质的征信机构都属于公共征信机构。第三,“信用管理扩张型机构”是指主要为所在企业集团提供信控支撑的征信机构。这类机构为市场提供的信用信息或征信服务并非其主流业务,如芝麻信用。在性质上,此类机构属于集团企业的信用管理部门。第四,大数据征信类机构是由大数据科技公司转型而来的,其业务不一定聚焦于征信业务。
从产业属性看,征信业属于数据驱动型的信息中介服务业,核心业务聚焦于征信数据服务,其产出也可纳入数字经济和数字服务贸易范畴。在我国,中国人民银行是被赋予监管征信业职能的政府部门,尤其是对个人征信和金融征信类型的机构与业务实施监管。
三、我国企业征信业发展现状
(一)我国企业征信业发展格局
国家企业信用信息公示系统和第三方企业信息平台(如天眼查、企查查等)的最新综合数据显示,截至2024年,名称中含有“征信”字样的企业约有2000家。其中,持有中国人民银行颁发《企业征信业务经营备案证》的企业征信机构全国有150多家,它们可以合法开展企业征信业务。政府监管部门对个人征信机构的牌照审批极其严格。目前,持牌个人征信机构只有3家。因此,绝大多数征信机构划归为企业征信机构,政府对此类机构实施备案制监管。中国人民银行官网显示,截至2025年5月,取得监管备案的企业征信机构共有158家。近年来,企业征信机构备案数量有所增长,但增速有限。排除那些以支撑地方社会信用体系建设为主要业务的征信机构,其他备案机构可视为业内主流形式的征信机构。
1.我国逐渐形成以公共征信系统为基础和主导、市场化征信机构为补充和延伸的发展格局
从市场活跃度和份额看,在国内市场上提供企业征信服务的主力分别是信贷征信系统(全国金融信用信息基础数据库)、大数据征信机构、信用管理扩张型机构、传统的企业征信机构、外资合资企业征信机构。目前,在国内征信市场上正在逐渐形成以公共征信系统为基础和主导、市场化征信机构为补充和延伸的发展格局。
(1)公共征信系统。我国拥有两个业务能覆盖全国的公共征信系统。一是国家发展改革委所属的国家公共信用和地理空间信息中心负责运营的全国公共信用信息共享平台,是支撑社会信用体系建设工作的核心基础设施;二是中国人民银行征信中心负责运营的金融信用信息基础数据库,同时开展企业和个人征信业务,其基本作用是防范金融风险,保障信贷市场健康发展。公共征信系统在政策、市场份额、机构权威性、服务覆盖面上均占据优势,是我国征信体系的基石。
(2)市场化征信机构。市场化征信机构尤其是民营企业征信机构通过市场化创新,在场景化服务、数据维度拓展、海外布局等方面发挥补充作用,在创新性和灵活性上更为突出,不断满足企业客户全生命周期的信控需求。随着我国社会信用体系的完善和企业征信市场走向成熟,市场化征信机构尤其是民营企业征信机构的规模和市场份额有望得到提升,与公共征信系统形成“双轮驱动”的格局。
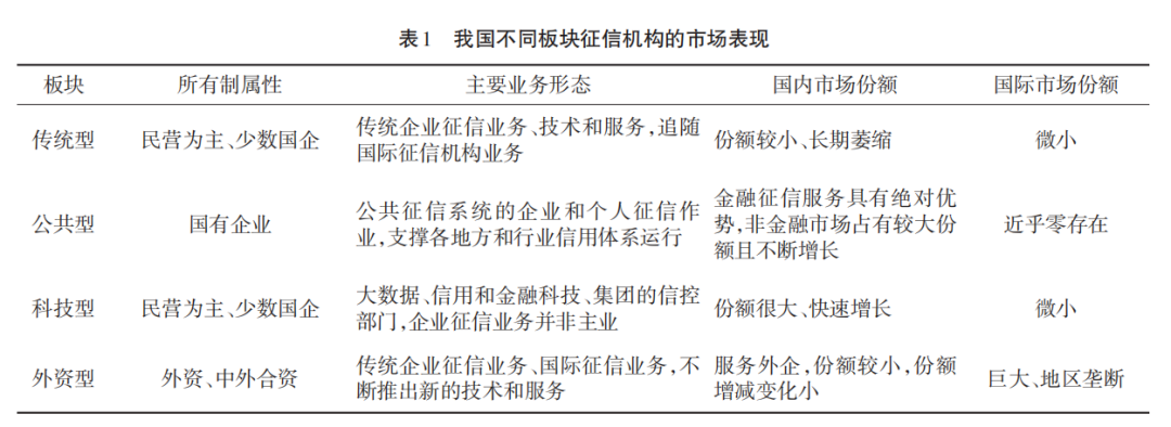
2.我国不同板块企业征信机构的市场表现
基于行业格局视角,我国企业征信业的板块结构明显。处于不同板块的企业征信机构的市场表现大致如表1所示。

(1)传统型企业征信机构。传统型征信机构多为入行二三十年的老资格企业征信机构,有些机构的母公司是主流信用评级机构。它们固守企业征信垂直领域,积累了丰富的通用作业经验。虽然这一板块的市场集中度比较高,但市场份额逐渐被蚕食,机构数处于递减状态。但是,它们进入国际征信市场作业相当容易,其中多数机构做过国际征信及代理业务。
(2)公共型企业征信机构。公共型征信机构都具有国企属性,机构设立和运营使用政府财政资金。这类机构凭借在政务、金融和国企等公共信息源方面的特殊渠道优势,主导着政策敏感领域的征信市场。在这一板块中,除上述两大公共征信系统外,还存在数十家中小型征信机构,它们主要服务于地方或行业信用体系建设和运行,也为政府的分级分类监管工作提供技术服务。传统的企业征信产品生产和信用管理咨询服务,通常不是此类机构的核心业务,而且它们基本上不具备开拓国际征信业务的条件。
(3)科技型征信机构。科技型板块上的征信机构主要有两大类:一类是大数据科技公司或由其转型的征信机构,另一类是由互联网平台及大型电商集团旗下信用管理部门转型的征信机构。相较传统型机构,此类征信机构凭借海量异构数据资源、AI建模能力、金融科技和集团资金支持等优势,被传统机构视为颠覆征信市场的“门口野蛮人”。近年来,该类征信机构的数量还在增加,它们不仅加速“蚕食”传统企业征信市场份额,也参与竞标争夺地方和行业信用体系建设项目。现阶段,该类机构以“实时风控+普惠金融”为核心业务模式,国内市场份额迅速增加。
但是,该类机构的发展受到双重制约:一是它们的业务在母集团业务生态中多属于非核心板块,缺乏独立投资决策权和并购主导权;二是在专业能力上也存在短板,虽极具技术创新能力,却对企业征信的业务逻辑和客户需求认知不深,摈弃了企业征信的“现地现认”原则,行业经验沉淀薄弱,且不具备与国内外同业机构和行业组织开展深度合作的关系和意愿。
(4)外资型征信机构。在国内征信市场上,外资型征信机构的数量稀少,且均为国际征信巨头的中国子公司。尽管此类机构既掌握全球征信作业经验,又在信控技术层面与中资征信机构形成代际差,却受制于国内特有的市场环境和政治、经济、文化因素,远未能像在其他国家那样成功地大范围进入本土征信市场。但是,其市场影响力依然显著,在华外资企业及中资出海企业非常依赖它们提供的企业征信服务。
另外,需要提及的是,国内征信市场上还存在一些能提供信控技术支持的专业信用科技和金融科技公司。它们虽然不属于业内机构,却能提供信控软件产品和专利。此类拥有特殊创新技术的机构往往等待着被业内机构并购的机会。
(二)我国企业征信业的信用信息源
对于信用信息源(业界称之为“征信数据源”)的开发和利用,公共征信系统和民营征信机构所处的政策环境和渠道不同,使用的信用信息采集方式也不同。
1.公共征信系统归集信用信息的方式公共征信系统的自然属性是拥有“公共信用信息”资源和渠道。基于信息源分类视角,可将公共信用信息划分为三大类:(1)行使公共管理职能的政府部门在履行法定职责和提供公共服务过程中产生和获取的信用信息;(2)使用各级政府财政资金的事业单位、国有企业和一些社团组织在自身业务活动和辅助政府监管工作中产生的信用信息;(3)公共征信系统在运行过程中与私营部门共享的、经过确权的信用信息。
公共征信系统在国内归集信用信息的方式具有系统性保障,它们通过政策的支持和引导、统一的标准和多元共享合作获取信用信息,正在逐步打破“信息孤岛”,推动公共信用信息的互联互通和高效应用。公共信用信息由法律法规界定,实施目录制管理方式。
2.传统型企业征信机构采集信用信息的方式
这类机构依靠合法方式和商业化手段采集信用信息。除了少数能生成原始信用信息源的机构之外,多数企业征信机构运用大数据技术采集和整合来自合法信息源的信用信息,如利用国家企业信用信息公示系统、中国裁判文书网、中国执行信息公开网、国家知识产权局、国家市场监督管理总局、国家知识产权局商标局、国家版权局、国家政务服务平台、企业发布的财务报告等涉企信用信息资源,再通过结构化处理和云计算,得到可供进一步分析挖掘的结构化数据。
3.科技型企业征信机构视角的信用信息源
科技型企业征信机构采集的信用信息能完全囊括传统型企业征信机构;此外,它们还拥有技术工具和能力对非结构化数据进行解析。例如,百度文心研发的知识增强大语言模型 ERNIE 可以解析企业财务报表数据、合同文本、舆情新闻等资料,造成传统型企业征信机构依赖的结构化企业财务数据(负债率、现金流)价值被稀释。
(三)我国企业征信市场
传统征信市场主要分为三大块,即个人征信市场、企业征信市场和国际征信市场。自20世纪90年代起,先后经互联网、大数据、平台化和人工智能等技术的赋能,征信市场呈现出多元化趋势,新业务和新模式不断推出,特别是综合征信性质的作业方式成为可能,如财产征信、产业链金融征信、追溯碳足迹的绿色信用评估、以信用生理学为基础的生理接触式信用评估等。其中,多数创新都可以纳入企业征信业务门类。
目前,我国企业征信市场发展仍不够成熟,企业信控技术和信用管理方法使用率较低较浅。对比公共征信系统在金融征信领域的个人征信市场上取得的成功,市场化征信机构在企业征信市场上的表现不尽如人意。2025年2月,北京智研科信咨询有限公司发布了《2025—2031年中国征信行业投资潜力研究及发展趋势预测报告》。该报告在“商业市场征信需求分析”章节中指出,我国的“企业信用报告市场供给规模在2025年达到约180亿元人民币,预计至2030年将增长至约360亿元人民币,复合年增长率约为14%”。关于企业征信报告产品市场需求增长的理由,该报告认为:“这得益于中小企业资金需求的增长以及金融机构信用风险管理能力的提升。”
(四)我国企业征信产品和服务及其发展趋势
近年来,随着科技型机构的入局,大数据、云计算、区块链、算法、AI 工具等信用科技得到大举应用,改变了传统的企业征信产品特征和服务形式。在国内征信市场上,服务模式改变呈现的主要特征包括:全链条企业信控服务、征信数据而非报告产品、信控技术支持平台化服务、国际市场开拓等。例如,从征信到信控的全链条信控支持模式,典型的有阿里集团的“羚羊”系统,能直接为银行输出贷前授信、贷中监控、贷后催收方案,旨在打破传统金融依赖抵押物的模式,以数据信用替代资产信用,助力中小企业获得融资和跨境贸易支持。该系统还能为平台卖家提供跨境信用背书,解决国外买家的信任问题。
四、国际征信市场现状及中资企业征信机构服务国际市场情况
(一)国际征信市场现状
顾名思义,国际征信是指征信机构跨越国界采集、整理、保存、加工、分析和共享全球范围企业、个人及其他组织信用信息的商业活动,在征信市场上提供征信报告、信用评分、风险评估、信用管理咨询等产品或服务,帮助开展国际贸易、投资和金融业务的授信方判断交易对方的信用风险状况或信用价值。近年来,国内的征信业界和相关政府部门通常将国际征信业务描述为“跨境征信服务”或“跨境征信互通”。
1.国际企业征信机构发展情况
通常,国际企业征信机构可以分为两类:一类是巨型企业征信机构,另一类是区域性企业征信机构。
(1)巨型企业征信机构。
巨型企业征信机构是指数据资源和征信业务均能覆盖全球的企业征信机构。此类企业的数量极少,如美国的邓白氏公司(Dun & Bradstreet,简称D&B)和英国的益博睿集团(Experian)。邓白氏公司在全球200多个国家或地区拥有企业数据资源、提供当地服务,也擅长非洲和拉丁美洲新兴市场国家的企业征信业务。益博睿集团通过收购整合巴西的Serasa和印度的CIBIL等多国的头部征信机构,拥有全球40多个国家的本地化数据库。
邓白氏公司于1995年进入中国市场,收购了成立于1993年的华夏国际企业信用咨询有限公司(简称“华夏信用”)51%的股份,并在 2006 年成立了上海华夏邓白氏商业信息咨询有限公司。2014年,益博睿全资收购了中国商业信息和企业征信服务提供商新华信;同年9月24日,启用中文公司名“益博睿”;2018年,正式获得央行企业征信备案。
(2)区域性企业征信机构。区域性企业征信机构是指数据资源和征信业务能覆盖某些地区、多个国家的企业征信机构。例如,成立于1988年的意大利CRIF集团快速崛起,其企业征信业务已覆盖50多个国家。CRIF集团的全球化发展战略以“并购区域性征信机构”为核心,通过收购快速进入目标国家,并整合当地数据资源,形成了以“欧洲为根基,新兴市场为增长点”的国际布局。该集团以大比例收购股份或并购一国头部企业征信机构的方式,先后进入了捷克、波兰、俄罗斯、巴西、墨西哥、印度、吉尔吉斯斯坦、乌兹别克斯坦、哈萨克斯坦等国家的征信市场。又如,新加坡亚洲征信公司(Credit Bureau Asia)的覆盖范围包括新加坡、马来西亚、柬埔寨、缅甸等国家的征信市场。
2.个人征信在国际征信市场的发展情况
在国际征信市场格局中,个人征信业务受法律规制和行业准入壁垒的刚性约束,在该领域呈现出显著的地域分化和垄断性特征。在征信体系成熟的发达国家,针对个人征信服务的法律监管和合规要求已经形成极其严密的制度框架,实质性限制了境外个人征信机构和大数据机构的进入。而在亚非拉部分征信体系薄弱的发展中国家,英美等国家的头部个人征信机构凭借先发优势和资本实力,已实现对当地个人征信市场的深度渗透或已占有市场支配地位。
受上述结构性国际征信市场壁垒影响,中资征信机构的国际征信业务布局宜聚焦于企业征信领域。值得注意的是,尽管已有部分中资企业征信机构尝试开展国际业务,但其市场占有率仍处于统计显著性阈值以下,不具备实质性的市场影响力。
(二)中资企业征信机构服务国际市场情况
1.国有企业征信机构服务国际市场情况
国有性质的企业征信机构出海作业是可以有所作为的。例如,中国—东盟跨境征信服务平台就是由中国—东盟信息港股份有限公司(简称“中国东信”)的子公司广西联合征信有限公司(简称“广西联合征信”)主导建设和运营的,该平台推动了跨境信用信息的互联互通。
公共征信系统因其功能、国际惯例、政策、法律法规等原因,难以在国际征信市场上投资或作业,特别是在发达国家的市场上,基本上不具备布局占有国际信用信息源的国际政治经济环境。公共征信系统只能服务于国内市场,包括为社会信用体系建设提供数据和技术支撑。
2.民营企业征信机构服务国际市场情况
基于国际政治经济环境分析,如果将全球征信市场视为一个战略博弈场域,民营中资企业征信机构是具备主流国际市场准入潜力的参与者。然而,企业征信业历经近40年的发展,长期受限于整体实力薄弱,该类机构未能构建海外的核心企业征信数据网络,甚至未能成长为区域性的国际征信机构,与大型国际企业征信机构的强大国际数据整合能力差距较大,不具备为中资企业在海外提供当地信控服务的能力。
国内对海外企业信用信息的需求高度依赖国际征信机构的数据供应链,导致民营企业征信机构的数据采购成本高企、数据更新时效滞后、数据呈现碎片化特征等问题长期存在。尤为关键的是,该类机构在全球数据生态体系中仍存在结构性能力缺口,具体体现在数据采集覆盖广度严重不足、跨境数据合规运营能力缺失、国际征信规则适配性欠缺等。除资金实力外,这些结构性缺陷也成为民营企业征信机构拓展国际征信业务的制约瓶颈。
前瞻性分析表明,在构建面向征信领域的垂直行业AI大模型时,我国企业征信业面临基础数据层(Foundation Data Layer)障碍,具体表现为关键训练数据维度的先天匮乏,如全球企业覆盖面和数据近实时性等。数据维度不足将直接制约模型性能上限,或使大模型难以达到世界领先水平。
值得关注的是,国内企业征信市场在数据时效性和维度拓展方面仍存在明显差距。多数企业财务报告的更新周期(即数据有效期)仍以年度为基准,这一现象本质上反映了我国企业财报数据年度更新的传统惯性延续。相较之下,国际企业征信机构早已实现按季度更新发达国家企业财务报表数据,目前已发展为对目标企业财务数据的实时动态监测。此外,中资企业征信机构在数据维度拓展上仍显不足,对舆情信息、供应链行为等替代数据的整合应用较为有限,导致对企业财务数据的路径依赖问题突出。
3.跨境企业征信业务发展情况
发轫于20世纪80年代末的国内企业征信业,历经近40年的发展沉淀,至今仍未培育出具备规模化出海能力的头部机构,也未形成具有区域性国际影响力的企业征信机构。
近年来,政府的发展改革部门和商务部门愈发关注跨境征信问题,业界就信用信息跨境共享的声音也越来越多,开始有企业征信机构走出国门开展国际征信业务。
2022年,在中国—上海合作组织青岛经贸合作示范区管理委员会的政策支持下,青岛格兰德信用管理咨询有限公司建立了“信用上合”跨境信控服务平台,即中国与上合组织国家间跨境信控服务平台。该平台以其跨境征信数据库为基础,汇集了一些上合国家以及“一带一路”沿线国家的企业征信数据,为有出海需求和已在海外作业的中资企业提供跨境企业征信服务。该平台的网页服务使用中文、俄文和英文三种语言,提供的信控服务项目包括外国企业信用报告、全球商账追收、数字金融、国际信用认证、信用管理咨询和培训等。该平台能提供“银征担”和“信保+担保+征信”服务,助力推广“鲁担信立贷”“丝路通”等金融产品。另外,上合示范区依托“信用上合”功能和服务积累,实施了《上合国家间企业身份识别编码规则》,用“上合码”统一规则标识企业。截至2024年6月,完成了10个上合组织国家的7630万家企业的赋码工作。
中国—东盟跨境征信服务平台是由中国东信的子公司广西联合征信主导建设和运营。自2021年起,该平台聚焦“数字金融、数字供应链、数字监管”三类场景,构建了“信用报告、精准营销、智能风控”三大核心产品体系,能提供覆盖东盟十国的企业信用报告。2024年8月,该公司为老挝政府建设了名为“G-Chat“的协同办公平台,以及共建了老挝的企业征信平台,推动跨境信用信息互联互通,赋能当地的“数字丝路”建设。
另外,企查查科技股份有限公司也开始进行跨境征信布局。2025年5月,该机构与全球法人识别编码基金会(GLEIF)合作,在中国商业大数据服务平台上共建的 LEI 编码&企查查编码关联映射开始上线,以提高中国企业在国际市场的能见度和可查性。2025年7月,该机构申报的“企业信用信息境外查询平台”通过了国家互联网信息办公室的数据出境安全评估,成为企业信用信息查询领域全国首个数据合规出境的案例。上述平台允许境外企业查询中国企业的信用信息,助力境内外企业信息互通,为走向国际市场的中资企业提供引进境外投资的渠道,同时支持国际贸易中的跨境信用评估。
五、我国企业征信业的发展方向
当前,由AI技术普及应用引领的第四次工业革命与逆全球化浪潮并存,正深刻冲击各行各业的传统作业模式,改变着它们的发展路径。企业征信业也不例外。企业征信业发展已显现出若干不可逆的变化趋势,亟须业界及监管部门高度重视并做好前瞻布局。
(一)加强国际市场拓展的顶层设计
作为世界第二大经济体和全球最大贸易国,我国企业征信业的发展既须深耕国内市场,也应拓展国际市场。完全依赖国际征信机构提供调查国外企业的征信产品和信控服务,绝非长远之策。中资企业征信机构应主动深度融入国际征信市场,着力提升国际市场参与度,力争使我国在国际征信领域的份额与国家的经济地位相匹配。
1.遵循企业征信业的发展规律
发展企业征信业必须具有国际视野,头部企业征信机构必须具备能在全球征信市场作业和参与竞争的实力。自20世纪80年代末起步以来,在企业征信领域的投资实践中,业界和客户已形成共识,即企业征信机构应在初创阶段就具备国际征信服务能力,体现为有能力向客户提供覆盖全球企业的信用风险量化分析和趋势预测报告产品。反观当前囿于国内市场的中资企业征信机构,不仅难以实现规模化发展,甚至连单一城市的客户信控需求都难以满足,更遑论参与国际征信市场作业。这意味着,不似个人征信业只须聚焦国内市场既可,深度参与国际征信市场的业务和技术实践,才是企业征信机构发展壮大的必由之路。
在技术架构层面,一家企业征信机构应具备的核心能力要素是:拥有覆盖全球主要经济体的企业信用信息源;数据具备多维度(工商/财务/司法/交易等)、结构化(可机读格式)、实时更新(动态采集与同步)特征。如果这些基本要素欠缺,就只能设法代理销售国际征信机构或区域主流征信平台的国外企业征信报告产品,或者放弃大量商业机会。
2.国际征信市场开拓的顶层设计
企业征信业要布局国际化发展,需要做诸多准备工作。首先是要设法掌握国际企业征信原始数据源,这是占据一定国际征信市场份额的最基础保障。在能力建设方面,企业征信业要构建多方协同的发展支撑体系,包括业界形成现阶段发展模式的共识、行业组织统筹谋划、专业智库的深度研究、行业垂直AI大模型构建。在当前体制下,亟须政府监管部门的政策引导扶持和统筹布局。政府监管部门可通过制定发展战略、编制专项规划、强化政策供给等方式,分别在社会信用体系建设和信控服务业发展的顶层设计中系统嵌入企业征信业国际化发展模块。质言之,无论是行业主体还是政府监管部门,都需以国际视野统筹推进企业征信业的发展。
企业征信业国际化发展的顶层设计应立足我国的独特优势和战略需求,既要依托共建“一带一路”倡议为中资企业“出海”护航的实践场景,发挥金砖国家、上合组织成员身份的政策协同价值,也要前瞻布局与社会信用体系海外延伸的协同联动。在现阶段,企业征信业国际化发展更需聚焦技术和服务优化,优先考虑破解广大中资“出海”企业的核心信控痛点,针对跨境信用信息不对称、“一带一路”沿线国家信用环境复杂、企业风险防控需求迫切等现实挑战,通过征信数据整合、信用科技创新、全球一致性的本地化服务、合规合作等多维路径协同发力,在海外构建覆盖“风险评估—风险预警—风险处置”全流程的企业信控支撑体系。
3.企业征信业国际化的模式选择
就企业征信业国际化模式选择而言,其背后或涉及政策考量。传统并购海外头部征信机构或数据供应商的模式仍是见效最快的优选,本质是通过资本投入置换“数据资源+时间”,这一模式是快速切入海外征信市场、获取市场份额的常规手段。值得关注的是,在大数据与AI技术深度融合的当下,依托开源架构运营征信行业垂直AI大模型的路径已显现出可行性,但其落地实现需要满足三个关键前提,分别是“出海”企业需拥有高质量的外国信用信息、支撑高算力的基础设施和高效构建AI工具生态圈规模的能力。
企业征信业国际化策略也与改变由公共征信系统主导企业征信业的主张相关。由于公共征信系统难以直接参与国际征信市场竞争的现实约束,政府监管部门可依托其国内信用信息资源的集聚优势,通过完善信用信息共享政策,扶持民营企业征信机构做优做强,加速培育符合国家战略需求的国际化民营征信机构进入国际市场。
当然,民营企业征信机构的市场主体属性决定了其在政治站位上存在天然不确定性,其商业决策可能优先考量市场收益,存在偏离国家利益导向的潜在风险,甚至不排除为追求经济利益而牺牲国家利益的情形。尽管民营机构通常会守住法律底线,但在不触及违法红线时,可能产生规避行政指导和淡化政治责任的倾向。特别是民营企业征信机构海外分支机构的跨境运营特性,恐将进一步加剧政府对信息传递可控性和责任追溯难度的担忧,由此会导致政府在政策支持和资金扶持方面采取审慎态度。然而,政府出台企业征信国际化相关政策需要衡量孰轻孰重,扶持对象的选择也极为重要。
(二)优化行业发展政策环境
1.立足国际视野
我国企业征信业若要取得国际化发展,需要政府与行业形成战略协同。头部企业征信机构应提高认识并主动引领行业的国际化布局,政府监管部门和其他相关部门要立足于国际视野制定企业征信业发展政策,在宏观经济政策和行业规制层面为企业征信机构提供系统性支持;同时,整治行业“内卷”,培育出具有国际竞争实力的企业征信机构。需要特别强调的是,企业征信业“出海”实施国际并购的机会稍纵即逝,我国征信业不可再次错过2008年全球金融危机时期“出海”并购的绝佳机会。
2.布局行业发展
政府需要推进我国企业征信业的结构重组和市场分层,针对传统型、科技型、公共型企业征信机构的属性和特点,分别制定适配其发展规律的促进政策和监管规则。为推动行业国际化进程,顶层设计应细分国际征信市场,按区域特征制定差异化推进策略,并依据战略价值和实施难度明确优先级。具体而言,中资企业征信机构应优先服务中资企业“出海”的信控服务需求。
中资企业征信机构“出海”作业需要区分发达国家与发展中国家征信市场的政治环境差异,预先做好外国政治风险的防范方案。在发达国家的征信市场作业,宜由民营企业征信机构通过征信服务输出和并购方式介入。在与我国保持友好关系的发展中国家的征信市场作业,国资属性的公共机构应有机会。当前,政府监管部门虽未被赋予推动企业征信行业国际发展的职能,但有责任在向上反映情况的“下情上达”方面做工作,也应指导业界做好智库研究和提出发展方案。
3.制定差别化的政府监管政策和规则
建议政府监管部门在出台政策和规则时,对企业征信业特有的业务特征和发展规律予以特殊考虑,对企业征信和个人征信、金融和非金融征信业务、国资和民营征信机构采用不同发展政策和监管措施,因为对它们的监管逻辑是不相同的。
尤其重要的是,应避免套用监管个人征信机构的传统监管模式对企业征信机构实施强力约束,也需要同步纠正长期存在的“以金融信控为核心”的认知偏差。事实上,民营企业征信机构的业务重心应聚焦于为国内贸易、国际贸易和国际投资领域提供专业化的征信服务,并使之成为企业征信业发展的核心方向。
4.整合行业技术力量
构建征信行业垂直AI大模型的重要性不言而喻,且具有相当的紧迫性。因此,征信行业需要在政府(特别是政府监管部门)的引导和推动下形成合力,合理布局,尽快设计启动若干个征信行业垂直AI大模型的建设项目。具体在组织形式上,应设法使拥有通用AI大模型的科技型机构与传统型机构建立合作关系,发挥各自所长,形成“AI+行业专家”建设条件。
5.改善信用信息相关的政策环境
企业征信行业组织和专业智库应深入研究并提出新信用信息源开拓指南,特别是开拓新信息源、国际信用信息源、公共性质国际政治经济信息源(如新华社驻外记者站、驻外使馆商务处)的促进办法,并就相关政策指引向政府监管部门提出政策建议或参考方案预案,在技术方面应包含新信用信息栏目/项、信息项标识、信息源标识、配对技术和互认方法。
在开拓新型信用信息源时,应涵盖国际征信机构能在多数国家可整合的企业破产、不动产等基础数据,以及开发综合征信类业务需要拓展的其他信息源。与此同时,国内的信息开发相关政策宜关注提升民营征信机构获取公共信用信息的共享机制和便利性。
近年来,伴随数据成为生产要素,数据所有权及确权问题日趋敏感。政府监管部门需统筹考量企业征信机构提升国际竞争力所依赖的数据环境和信息渠道,并在政策制定中审慎权衡数据安全可控性与跨境信息流通之间的平衡。
6.参与跨境征信新基建
企业征信业界应设法得到政府监管部门的支持,取得参与涉及企业征信业国际化发展相关国际信用基建项目的资格,争取参与相关国际规则的制定,并提供有利于国际公平的专业性意见和建议。
企业征信业应该参与或关注的跨境征信新基建主要包括两类,即国际规则和建设工程。例如,征信相关国际规则有“全球法人识别编码(Legal EntityIdentifier,LEI)”。早在2012年6月,二十国集团(G20)就正式认可了全球法人识别编码体系(GlobalLegal Entity Identifier System,GLEIS)。同年,国际标准化组织(ISO)发布《金融服务 全球法人识别编码》(ISO17442:2012)国际标准,明确了LEI的20位编码结构,包括前缀码、预留位、机构特定部分、校验位及参考数据要求(如法人名称、注册地址、股权关系等)。
自行编制或认可外国法人标识标准,为的是解决征信市场信息不对称和外国企业法人身份识别混乱问题。除上述国际标准外,国际企业征信巨头都有各自的解决方案。邓白氏公司有识别世界各国企业法人的邓氏编码(DUNS),该编码得到了国际标准化组织(ISO)的认证,已经成为国际标准,而且被联合国和世界银行等国际组织采用。益博睿集团通过统一数据模型(如Global Data Model)实现跨国数据兼容。
目前,我国信用方面的国家标准《信用主体标识规范》(GB/T 26819-2011)正在修订,《信控服务机构分类及编码规范》(GB/T 45805-2025)发布实施不久。尽管两项国标未提及跨境征信应用,却与之有异曲同工的方法论。另外,前文曾提及,上合信用平台和企查查公司也在境外企业法人标准码编制和推广国际标准方面做了大量工作。
企业征信业界关注的相关国际信用基建还包括“SWIFT GPI + 数字货币桥”项目。该项目欲实现的目标是实时追踪跨境资金流,压缩反洗钱调查周期,有助于国际征信服务的反欺诈、国际商账追收和外国企业破产清算等。
(三)改变行业发展模式和格局
1.对标国际征信市场行业惯例
企业征信机构应同时具备在国内外征信市场上提供征信产品和服务的能力。传统企业征信服务应遵循的作业基本惯例主要包括:(1)作业时间限制。企业征信机构应能获取全球所有国家中任何一家企业的成套信用信息(企业客户信用档案),而且在3~5个工作日完成企业信用报告的编制。(2)提供核心数据。企业征信的核心数据是被调查企业的财务报表数据。使用识破财务报表造假的技术工具,形成统计和物理关联关系的企业“画像”为基础的信用风险分析,都属于应具备的增值服务。
为推动行业做大做强,中资企业征信机构须突破国内市场的局限,积极开拓国际征信市场。为此,企业征信机构的作业流程、产品形态及服务模式应对标国际征信领域的通行规范,技术应用与模式创新也应立足于外国客户使用习惯和匹配客户普遍使用的信控软件,并需要分阶段实现作业和管理合规化落地。面对国际市场的多维复杂性,培育年营业收入突破百亿元基础门槛的大型民营征信机构是参与全球征信竞争不可或缺的核心能力建设。
2.改善企业征信市场数据资源环境
在现阶段,企业财务报表数据对企业征信业务起到重要的支柱作用,正如个人信贷数据之于个人征信体系的核心支撑地位。鉴于大数据和AI驱动的替代性分析方案尚不能完全取代企业财务报表的价值,在政策层面上拓宽企业财务数据获取渠道具有战略意义。此举不仅能打破国际征信作业数据壁垒,更可为未来研发高效获取和分析境外企业财务数据的技术工具奠定基础。
遵循此逻辑,企业征信业亟须在国内征信市场上系统性优化企业征信数据资源生态,参照国际征信市场的数据治理范式,争取通过政策导向实现双重突破,扩展企业财务报表数据向征信业开放的数据维度,并深化公共征信系统与民营企业征信机构的信用信息共享机制。
3.引导科技型企业征信机构转型入行
征信业属于数据驱动型行业,其行业准入门槛高度依赖企业和个人信用信息源的占有情况。因此,凡具备这两类信用信息资源的机构,无论来自哪个行业,都能轻易跨界进入企业征信业务领域,甚至转型转行成为企业征信机构。
近年来,主要存在两大类具备数据基础和业务意愿的入局者:一是大数据科技公司。它们依托海量数据处理能力和信息技术优势,直接涉足企业征信市场,但它们并不一定有意愿转型成为纯粹的企业征信机构或信用信息供应商。二是大型电商/互联网平台的信用管理部门性质的子公司。此类机构最初服务于母集团的信用风险控制和商业信用体系建设,在长期业务中沉淀了多维度的客户信用档案信息(如商户注册信息、交易流水、支付行为、失信平台处罚、口碑、社交“画像”等),并历练出成熟的企业信用管理能力。在数据规模和技术成熟的双重因素驱动下,其向外部拓展业务并成为企业征信机构有着必然性。
此外,除数据维度碾压和大数据技术优势外,它们往往还具备集团资金支持或融资渠道方面的优势,使其在入局初期即能成为征信市场上的重要参与者。
随着这些新势力入行,传统的企业征信业竞争格局正在被重构,非传统征信对行业的“改造”主要包括:(1)业务模式冲击。数据维度的丰富性对传统以企业财务报表数据为核心的企业信用风险分析预测模式形成了替代效应,同时对信用报告产品价格体系带来冲击。该类型机构具有传统企业征信机构不可比拟的价格竞争优势,有时会使传统机构沦为其数据供应商。(2)市场份额挤压。据政府监管部门的备案信息,备案企业征信机构的数量增减有限,而作为新入局者的此类型机构不仅会数量增加,更会凭借数据生态快速抢占增量市场。(3)行业话语权转移。传统企业征信机构面临技术迭代压力,对政府监管部门的影响力持续减弱。该类型机构被称为“门口的野蛮人”,从侧面印证了新入局者的颠覆性影响。
上述两类机构不仅能转型为企业征信机构,也有条件发展成为个人征信机构,而且都具备条件变成综合型征信机构,它们自身的技术能力与数据资源均支持多元化业务拓展。当然,需排除那些以支持城市或行业信用体系运行的公共型机构,因为它们的核心任务目标和抢占增量市场的特征决定了其特有的发展路径和前景。
值得一提的是,传统型企业征信机构仍具有一些优势,如历史数据的拥有量、对信用风险的专业视角、“现地现认”作业经验、成熟的信用风险量化指标编制技术、反欺诈、企业合规管理咨询经验等。如果涉及构建征信行业垂直AI大模型,该类型机构在专业知识(含对行业理解的深度)、作业经验、业界专家关系、与全球同行的关系等方面具有优势。
4.阻滞行业“内卷式”竞争
10多年来,国内企业征信市场的“内卷”现象日趋严重,这一现象已成为制约行业培育具有国际竞争力机构的关键制约因素之一。横向对比全球主要经济体的企业征信业发展现状可见,我国征信机构数量已远超其他国家,即便在剔除服务于城市信用体系运行类型的机构后,这一数量规模仍远高于国际平均水平。
值得注意的是,破解行业“内卷”困局离不开政策的引导与支持,在政策导向上应与中央关于整治低效“内卷”的政策相契合。“2025年7月1日召开的中央财经委员会第六次会议提出‘依法依规治理企业低价无序竞争,引导企业提升产品品质,推动落后产能有序退出’。市场机构普遍认为,这预示着下半年综合整治“内卷式”竞争将会进一步落实。”近期,政府监管部门也与行业协会联动,在“反内卷”方面有所动作,但“反内卷”的效果有待观察。
六、我国企业征信业的发展路径
我国企业征信业虽拥有数百上千家机构,却深陷“小散弱”的发展困局。传统企业征信机构普遍存在信控技术弱、研发投入不足的短板。如今企业征信业发展走到了转型升级的岔路口,技术升级换代已成为高质量发展的关键,更攸关传统型企业征信机构的存续命脉。
(一)构建行业垂直AI大模型
2024年底,杭州深度求索人工智能基础技术研究有限公司(DeepSeek)推出了开源的DeepSeekLLM、DeepSeek-V2和V3大模型,给国内外的人工智能大厂施加了压力。仅在一年之内,多家人工智能大厂都推出了自己的通用AI大模型,且AI大模型不断迭代升级。生成式人工智能凭借其强大的自主学习能力、关联分析能力、结果输出能力,在征信领域展现了提高信息输入效率、提升信用评估和评分准确性、生成与解读征信报告、预测信用风险的应用潜能。也就是说,AI开源大模型的普及应用推动了征信产品和服务水平的提升,同时也对传统型企业征信机构的存续形成了威胁。传统型企业征信机构既有拥抱“硅基化”的发展机会,也存在湮灭的可能性。
1.企业征信机构运用AI大模型的方式
与各行各业融入AI时代大潮流相似,传统型企业征信机构也在积极推动AI工具应用和业务智能化转型,探索征信数据提取与处理、数据分析及自动生成征信报告方面的有效实施路径。当前,使用AI工具预测信用风险已有相当高的准确度。例如,在使用AI大模型进行股票价格预测、市场波动分析等场景中,准确率通常在50%~70%之间。
又如,在信用风险评估、供应链中断预测等场景中,AI 大模型通过整合多源数据(如财务数据、物流信息),预测准确率可达65%~80%。
深度运用 AI 工具的另一种方式是使用“AI+行业专家”混合模型,其可验证的预测准确率能显著提升至80%~95%。例如,广西柳工机械股份有限公司(以下简称“广西柳工”)部署的AI故障诊断系统融合工程师经验,在设备故障预测中准确率达87%,维修效率提升14%。在机制上,专家提供了故障树逻辑规则,AI通过设备运行数据动态优化诊断路径。
2.两种AI技术融入方式存在的差异
然而,两种不同的AI技术融入方式在底层逻辑上存在显著差异,对企业征信业发展的价值指向也截然不同。
第一种方式可被称为“工具驱动型浅层应用”,为企业征信机构实现业务创新与流程革新提供了更加先进的工具和手段,典型表现为将AI工具作为效率工具嵌入现有业务流程。例如,华夏邓白氏公司已为40%的员工提供AI提示词工程培训,推动业务人员掌握基础AI协作能力。又如,部分企业征信机构尝试利用AI工具辅助生成征信报告产品。这种使用AI工具的模式未触及征信业务逻辑的重构,本质是为促进“人主导、AI辅助”传统模式的质量和效率的提升。从行业层面看,此类初级AI工具融入方式,仅能反映当前行业整体数字化转型仍处于基础阶段,未形成显著的差异化优势,最多能使机构转型为“AI+人工”的混合服务商而已。
第二种方式则是“知识融合型深度创新”,以“AI+行业专家”的混合模式为其核心特征。这类应用突破了AI技术的工具属性,通过将行业专家的经验知识(如业务规则、隐性判断逻辑等)与AI的算法能力深度融合,构建出具备某领域认知的行业垂直AI 大模型。例如,在工程机械领域,广西柳工通过融合工程师维修经验与大模型技术实现的故障诊断系统,就是这种模式的典型实践。此类AI融合模式的出现,标志着行业开始主动探索“以AI重构业务逻辑”的深层数字化转型,是在培育面向未来的核心竞争力。
由此可见,两种融入路径的选择,绝非简单的技术应用差异,而是从根本上折射出行业数字化转型的两种战略取向:前者是跟随性的效率优化,后者是引领性的模式创新。
3.构建行业垂直AI大模型关乎企业征信机构的存续
专家研究指出,DeepSeek大模型在信用评级领域展现出显著的技术赋能价值,尤其在数据处理效率与基础分析能力方面表现突出,但在专业领域知识嵌入、复杂风险事件研判及非常规场景应对等维度仍存在明显局限。虽然这项研究针对信用评级业,但与其相关度极高的企业征信业也是数据驱动的行业,信控目标的属性相同。由此可见,这一发现揭示出企业征信业发展的关键分野,未来3~5年将会是企业征信机构存亡的战略窗口期,业界头部机构能否以通用AI大模型为技术基座,快速构建具备行业专精特新特征的垂直AI大模型及开源生态体系,将直接影响其在行业的市场地位。
如前文所述,在国际征信市场上,企业征信机构的技术竞争力已深度绑定于全球企业信用信息的拥有和处理能力。值得强调的是,从全球征信市场竞争角度看,如果中资企业征信机构无法构建覆盖全球企业的动态信用信息资源体系,很可能会在面向未来的行业垂直AI大模型构建和应用的竞争中丧失优势,具体体现在大模型训练数据的完备性、风险预测的时效性及跨法域业务拓展的适配性等关键维度。
于行业而言,更为严峻的挑战在于,如果企业征信业界头部机构错失战略机遇期,科技型企业征信机构可能凭借其母公司在通用AI大模型方面的技术先发优势,通过“数据飞轮”效应重构企业征信业的生态,最终导致传统型机构陷入“技术代差—客户流失—数据枯竭”的死亡螺旋。因此,构建行业垂直AI大模型已不仅是技术升级选择,更是关乎传统型企业征信机构存续的战略抉择。当然,论及行业垂直AI大模型构建,传统型企业征信机构仍具有一些独特的优势。例如,知识和经验的价值高地仍由人类技术专家把控。又如,复杂场景决策、合规风险兜底、信任共识构建等也需要业内专家的智慧和经验。总之,传统型企业征信板块不见得会湮灭消亡,但“按份卖报告”的模式必然消亡;企业征信业会得到“硅基化”重生,但拒绝与 AI 融合的企业征信机构必将消失。
(二)尝试能实现“弯道超车”的新业务或新模式
我国企业征信业的总体技术水平落后于国际征信机构,就全球而论的信用信息资源占有率也存在较大差距。在奋起直追的过程中,只有尝试探索新业务或新模式才有可能实现“弯道超车”。
在当前大数据平台、分布式计算框架和AI建模工具成熟的背景下,企业征信业快速、高质量地构建行业垂直AI大模型及其生态圈,能缩小与国际征信机构的技术差距。因此,就行业发展路径选择来说,在当前的技术和数据环境下,应抓住机会探索新业务或新模式。
1.财产征信业务
财产征信是以“物质”性质的物体为信控核心的征信业务操作。它的应用场景广泛,不仅适用于电梯这种涉及安全生产的设施,也能用于文玩字画等艺术收藏品、房产、汽车、大型医疗器械、大型工业设备、高价耐用消费品等领域,能为许多行业的信用体系建设提供技术支持。
然而,物体本身并无信用属性,因此这种征信作业的实质是围绕与该物体相关的法人和自然人主体进行调查和分析。这些信用主体的诚信度和合规性表现直接关系到被调查物体的安全、真伪和优劣等状况。例如,电梯为对象的财产征信作业,其调查范围可能覆盖电梯制造商或进口商、维修服务人员、操作人员、使用者(乘客等)、使用单位的管理人员、处理突发事件的辖区警务人员以及物业所属区域的基层政府公务员等。最终出具的“电梯安全运行信用报告”,实质上是对关联的多方法人和自然人主体的诚信与合规状况的综合评估和预测的结果,其内容或含安全生产和真伪鉴定。
在技术上,财产征信本质上是一种综合性征信业务,其独特之处在于,除了采集企业、个人和政务信用信息外,还须深度整合作为征信目标的“物体”(产品、商品、设备、设施)的相关信息。财产征信业务突破了传统企业征信模式,它将传统的企业征信、个人征信与产品/设备信息相结合,形成综合性的信用评估。因此,这种业务对传统企业征信业提出新要求,必须拓展信息源和具备物体的检验检测能力,将产品信息纳入信用信息范畴是最基本的要求,这将涉及市场调查业。由此可见,相比传统的企业征信业务,财产征信作业的技术难度更高,涉及数据更广,还需要增添设备设施。其巨大发展潜力取决于能否有效解决新的信息来源、作业成本、商业模式和法规(尤其是涉及个人征信业务的法律法规)约束问题。
尽管财产征信业态的起源可追溯至半个多世纪前的中国台湾省和东南亚地区,最初的业务形态主要是对私家财产的勘测、甄别、调查和追溯,但其发展长期受限于信息可得性、传统商业模式和法律法规的限制。当前,国内市场上具备大数据环境、替代数据应用的算法成熟、AI 工具普及应用,为财产征信业务营造出前所未有的业务条件,其发展前景已然显现。
需要强调的是,企业征信机构开拓财产征信业务,不仅需要拓展新数据源和研发综合信用评估技术,还需投入大量资金建设或收购检验检测实验室,并针对不同行业的市场形成多种商业模式,因此必将形成很高的行业准入壁垒。但是,其是否能成为企业征信业实现突破性发展的业务模式,仍有待深入论证和实践检验。
2.基于企业商业个性的三元综合征信模式
每家企业都有显示其行为逻辑独特性的“企业商业个性”,造成了同等规模的同行业企业之间的商业模式或行为也存在差异。这种企业商业个性是企业管理团队“人”的个性与公司业务“物”的个性的综合体现。基于2003—2006年的研究,美国的泰德·普林斯(E. Ted Prince)教授聚焦企业管理团队中最高最终决策者(简称“领导者”)的个人特质对企业业绩的直接影响,于2011年建立了“佩斯领导力业绩模型”(Perth Leadership Outcome Model)。他认为,企业领导者的个人个性即是企业财务行为的驱动力,即企业CEO的潜藏行为模式(如风险偏好、决策风格)直接影响企业财务表现,进而形成企业信用风险的呈现方式和发生规律。企业商业个性理论将企业领导者个人的管理风格个性化,并划分为描述商业个性的四种模式,分别是使命模式、管理模式、职业模式和领导模式。
从企业征信技术视角看,泰德·普林斯教授将企业信用风险问题在很大程度上归咎于企业领导者个人问题,在企业征信或信用评估业务操作中,赋予针对企业领导者个人及其管理团队主要成员的个人诚信因素以很大的权重,业务特征是“企业征信+个人征信”,也是一种“综合征信”。需要说明的是,所指的“个人征信”并非普通的当事人个人信用报告所描述的内容,而是一种特殊的个人“信用画像”产品。
企业商业个性理论虽具有革新传统信用评级的技术潜力,却也揭示了企业征信技术升级的一个可行路径。基于此理论开发新型企业征信产品,必将会显著提升企业信用风险评估和预测的精准度。沿着这一路径深化发展,将最终形成融合“企业征信+个人征信+信用生理学”的三元综合征信模式。
3.体系化发展模式
2022年10月,中国人民银行征信管理局提出:“建设全覆盖的中国式现代化征信体系,是服务于构建多元化征信市场、多层面征信产品、多途径征信服务的现实需要。”此后,雷蕾借鉴现代军事理论中“战争要素体系化”概念,提出建设征信体系的“五维一体协同框架”,对信息主体全覆盖、征信信息全覆盖、征信产品全覆盖、征信服务需求全覆盖、征信合规监管全覆盖进行要素整合,搭建全国统一的数字征信链,从信息机械叠加转向风险预测智能呈现,以体系属性替代独立征信报告的性能比拼,实现征信业的效能最大化。
该设计的体系化内核在于运用数字技术构建全国统一的数字征信链,旨在通过市场化机制形成征信领域的最优规模和最佳效果。这一架构推动金融征信与非银市场征信深度融合,促进传统信贷信息与政务、商务信息的互通共享,并以“上链”形式实现个人和企业信用信息的全覆盖。其核心机制体现为:“企业征信链以市场化新设机构为中心节点,央行征信系统企业数据库、企业征信机构(包括动产融资统一公示系统和应收账款融资服务平台)、地方征信平台、征信链联盟作为基础数据库加入该链。”
这一征信技术升级的路径本质是实现征信方法论从机械论向系统论的范式跃迁,即以系统协同的长板效应替代局部优化的短板修补。该理念或可追溯至吴晶妹的观点,她认为,征信体系是一种信用管理机制,其核心在于实现体系内信用信息的互联互通与交互流动;通过明确统一采集的标准和方式,全方位收集社会主体的信用信息,再借助专业手段对信息进行整理、交叉核验、深度分析,最终推动其在各领域的有效运用。
体系化发展模式还处于研究阶段,学者提出了体系化技术路径设想,其核心目标在于优化征信业的底层逻辑和运行效能,但尚未关联企业征信业的国际竞争力。
4.全链条企业信控的解决方案
随着科技型机构进入企业征信业,企业征信机构提供解决方案和外部技术支持的能力越来越强。企业征信业的头部机构和国际征信机构能提供更高质量的“征信—信控—品牌”全链条的信控技术服务。例如,阿里“羚羊”系统能直接为商业银行提供贷前授信、贷中监控、贷后催收的解决方案,并能打破传统金融依赖抵押物的模式,以数据信用替代资产信用,助力中小微企业获得融资和跨境贸易支持。此外,阿里集团能为平台卖家提供跨境信用背书,以解决外国买家的信任问题。
(三)企业征信业与社会信用体系协同发展
在尝试能实现“弯道超车”的新模式过程中,应注重企业征信业发展与社会信用体系功能的延伸并行。社会信用体系是我国关键的国家治理工具。在该体系框架下,征信业与之高度协同。征信业聚焦于识别和量化信用风险的专业化服务,而社会信用体系则致力于构建覆盖市场和社会的制度化治理机制。二者协同的核心目标是共同推动形成“守信受益、失信受限”的诚信社会生态。
逻辑关系上,以征信为代表的信控服务为社会信用体系的运行提供了基础支撑,构成了社会信用体系的核心基础设施,服务于夯实市场和社会信用基石的根本目的。而企业征信业与社会信用体系协同框架运作的本质在于,通过社会信用制度与信控技术的协同,整合信用信息,实施分级奖惩,为市场主体的全程信用管理提供信控技术支撑,推动信用经济和数字经济发展,将信用资本转化为资源配置效率和社会治理效能。它有效破解了信息壁垒,重构了行为激励,最终在金融、商业、民生服务、政府监管等多元领域形成“守信降成本,失信增代价”的经济逻辑,全面提升了社会信任水平,并催生了丰富的“信用+”等创新应用场景。
社会信用体系的工具属性赋予其广泛适用性。展望未来,其作为有效的市场治理工具和社会治理工具,有望实现国际化发展,具体表现为两种途径:一是制度功能跨境延伸,为共建“一带一路”倡议的中资企业提供信控服务和信贷支持;二是社会信用体系工程化模式海外推广,推动外国主权主体接受社会信用体系建设工程项目,特别是那些需要借鉴中国治国理政经验的发展中国家。基于企业征信业与社会信用体系的协同关系,既能通过多元化、高适配性的征信产品和服务支持社会信用体系建设,也同时具备引领社会信用体系功能的海外拓展和模式输出的能力。
七、结语
从企业征信业的行业发展规律看,其在国内市场和国际市场的发展同等重要,这需要征信业界和政府监管部门达成共识。
我国已经成为全球第二大经济体和第一大贸易国,需要企业征信业在全球征信市场占有与国家地位相匹配的份额,这对我国的外循环经济具有战略意义。面向未来,企业征信业负有为我国建设具有国际竞争力企业征信体系的责任,使其成为维护我国全球经济利益的关键基础设施;同时,发挥为海外中资企业提供国际信用风险控制技术支撑的作用,为我国的数字经济和数字服务贸易发展注入信用动能。这既是企业征信业的核心使命和发展方向,也应成为政府监管的战略职责。
我国企业征信业发展历程曲折,近40年未能实现规模化和国际化成长。特别遗憾的是,其在国际征信市场的份额几近于零。企业征信业发展方向的迷失或受阻源于多重因素叠加的影响,包括征信业界认知局限、监管框架、国内营商环境及国际政治经济格局等。随着AI时代的到来,企业征信业发展面临关键抉择,特别是传统型企业征信机构尤需直面国内市场上的生存挑战,而国际化发展应视为头部企业征信机构的生存选择。
推动企业征信业突破性发展,业内机构既要深耕国内市场,又需开拓国际空间。然而,国有、民营、外资企业征信机构各具优势且使命各异。企业征信业的四大板块需协同发展,通过合理布局形成合力,依托良性沟通凝聚共识,并依靠各板块中的头部机构引领遏制行业“内卷、内耗”。
对企业征信业而言,头部机构需要具备识别那些不可逆发展趋势的能力,尤其在关键节点上把握行业发展的战略方向。由于国内与国际商业模式的底层逻辑存在差异,国家需要征信业培育兼具国际视野、历史责任感和家国情怀的企业家,肩负起赶超的历史责任。
在政府行业监管的政策导向上,尽管企业征信业的全球化发展尚不属监管部门的法定职能,但监管部门仍宜主动前瞻布局,立足国家的全球利益考量,遵循行业发展规律,为推动新时期企业征信业高质量发展,提前开展“行业布局—顶层设计”的研究论证和预案储备。无论是否属于监管部门当前的监管职能范围,政策导向均应聚焦两大企业征信业发展目标:一是以国际征信市场竞争力为门槛,培育各板块头部机构;二是支持科技型企业征信机构与传统型企业征信机构协同发展,加速启动企业征信行业垂直AI大模型的研发并提供组织保障。
作者:林钧跃(中国市场学会信用学术委员会主任)