作者
吴晶妹
主要研究方向为社会信用体系和信用管理
张京
主要研究方向为信用管理。
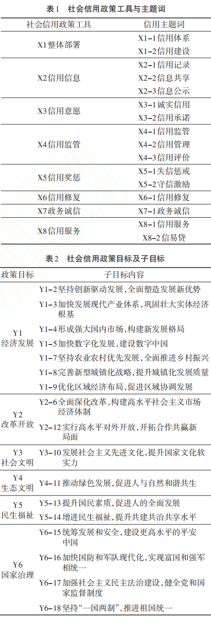
摘要 在推进国家治理体系和治理能力现代化的背景下,社会信用体系建设以社会信用基础制度为依据,以公共信用信息归集、共享与评价为基础设施,为社会治理现代化提供了数智化抓手。在分析中国社会信用政策的政策要求、发展趋势和研究现状基础上,构建适用于社会信用制度的“政策工具—政策目标—政策力度”三维分析框架,对我国2014—2023年间中央政府颁布的涉及社会信用的1020项政策文本进行了量化分析。研究发现,社会信用政策工具已经成为实现社会治理现代化的重要制度支撑,但仍存在着政策工具应用非均衡、政策目标分布单一、顶层制度尚需完善等问题。因此,应构建统筹多元协同的信用治理体系,推进信用治理数智化能力建设,健全社会信用政策工具体系和结构,进一步发挥社会信用政策在社会信用治理中的制度支撑作用。 关键词:社会信用治理;社会信用政策;政策文本量化;信用治理数智化;跨领域协同 一、政策要求与发展趋势 自习近平总书记在党的十八届三中全会上首次提出“国家治理体系和治理能力现代化”这一重大理论命题以来,党中央持续不断深入推进相关部署。党的十九届四中全会专门就坚持和完善中国特色社会主义制度、推进国家治理体系和治理能力现代化作出部署。党的二十大以来,党中央将社会治理体系纳入“推进国家安全体系和能力现代化”的战略中进行部署,彰显了以更高站位、更大力度重塑社会治理体系的决心。党的二十届四中全会提出,“坚定不移贯彻总体国家安全观,走中国特色社会主义社会治理之路,确保社会生机勃勃又井然有序。要健全国家安全体系,加强重点领域国家安全能力建设,提高公共安全治理水平,完善社会治理体系”。 在国家治理体系和治理能力现代化总体布局中,社会信用体系被纳入“制度型治理”的核心板块,成为政府职能转变和监管方式重构的基础设施。党的二十大报告中将社会信用作为市场经济基础制度之一,定位于高水平社会主义市场经济体制构建的整体部署中。《中共中央 国务院关于加快建设全国统一大市场的意见》将“健全统一的社会信用制度”作为统一市场基础制度规则的重要板块,同时强调全国统一大市场建设的“系统协同”工作原则,要求“提高政策的统一性、规则的一致性、执行的协同性”,提升政府监管效能。作为加快建设全国统一大市场的先手棋,社会信用制度从统一市场基础制度的角度,被赋予破除区域壁垒、维护公平竞争、降低制度性交易成本的关键作用。 当前,人类社会正加速迈向以“数字化、网络化智能化”深度融合为特征的智慧社会。人工智能正在驱动全方位、系统性、深层次的智慧社会变革,深刻改变着人们的生产生活方式,重构政府与企业、社会、家庭、个人之间的关系。在此背景下,要实现国家治理体系和治理能力现代化,必须顺应智慧社会潮流,深度激活现代科技动能,开启以“智慧治理”为核心的善治新时代。作为“智慧治理”的重要基础设施,社会信用体系依托公共信用信息的归集、共享和评价,为社会治理现代化提供了关键抓手。 自国务院2014年发布《社会信用体系建设规划纲要(2014—2020 年)》(以下简称《规划纲要》)以来,我国逐步探索将信用数智化治理融入社会治理体系。2025年3月,中共中央办公厅、国务院办公厅发布的《关于健全社会信用体系的意见》更进一步地提出,要构建“覆盖各类主体、制度规则统一、共建共享共用的社会信用体系”,从覆盖范围、数据基础、奖惩机制、信用监管、信用市场等多方面部署了新时代如何深入推进社会信用体系建设。鉴往知来,有必要回望我国社会信用政策演进长河,提炼“社会信用工具箱”的整体架构和制度逻辑,分析其应用效果和变化趋势,从而为下一步信用赋能社会治理现代化锚定方向。 二、现有政策研究现状分析 近年来,中国公共政策研究呈现“文本—过程—效果”全链条量化转向,既考察政策文本的应然质量,也追踪市场或社会的实然反应。在专项政策领域,研究呈现主题深化与工具优化并重的趋势。风能、人工智能、科技创新等新兴技术政策被反复检视,共同发现,产业政策存在“环境型工具过溢、需求型工具缺位”的结构性失衡。数据开放、课后服务、垃圾治理等民生议题研究,共同指向我国政策“工具—目标”匹配度不足的问题。在府际协同方面,黄萃等基于1298份科技政策文件发现,科技部、财政部、国家发展改革委的“铁三角”合作网络日益固化,提出以“责任—利益”框架推动向协作型府际关系转型。 在研究方法层面,政策文献计量、内容分析、共词分析、聚类分析、社会网络分析、PMC指数模型等方法被广泛用于揭示政策演进逻辑和执行差异。黄萃等基于4707件科技政策文献进行共词和聚类分析发现,基础研究一直未能成为可辨识的议题,其受重视的程度相对而言不是增加而是减小。王宏新等运用内容分析法对90余份易地扶贫搬迁政策文本进行编码,划分“试点探索—全面推进—脱贫攻坚”三阶段,揭示政策由政府引导型走向政府主导型的转变。王长征等将扎根理论与社会网络分析结合,对262份地方大数据治理政策分析发现,地方政府注意力呈现出同步性、分层性和“倒U形”演变特征。宋大成等构建PMC指数模型对6项科学数据开放共享政策打分,指出专指性越强得分反而越低的“精度—效力”悖论。 在社会信用政策领域,研究主要基于法治化、治理逻辑、政策效果等视角。在制度法治化方面,沈岿、王锡锌等指出,以“一处失信,处处受限”为核心的失信惩戒扩张已触碰依法行政、比例与禁止不当联结原则,合法性危机倒逼立法机关加速制定“社会信用法”;王伟、谭冰霖通过类型化和处罚法定框架,将“黑名单”、联合惩戒纳入行政处罚法体系,提出构成要件、程序和信用修复的完整规制方案。在治理逻辑研究方面,戴昕的“法治分散—德治集中—规制强化”三元模型和虞青松的“算法行政”概念共同揭示:国家借助信用大数据评分将声誉机制升级为数字基础设施,实现对社会主体全生命周期的风险画像和预控。在政策效果检验方面,黄卓等、曹雨阳等、吴晶妹等利用城市信用体系建设数据,发现信用环境改善可以显著抑制企业违规,促进企业参与社会责任活动,提升金融服务实体经济效率。冯翼等对我国17份社会信用体系建设顶层设计文件的量化研究显示,我国社会信用顶层设计高度倚重环境型工具和供给型工具,需求型工具严重不足,导致“强监管—弱激励”失衡。 综合观之,我国的社会信用政策已超越经济范畴,成为国家治理体系的基础设施。但学者们对于社会信用政策的量化研究仍然不足。政策工具是公共政策研究的一个重要路径,是政策过程分析在工具理性层面的发展和深化。本文尝试将其应用于对社会信用政策的量化研究中,采用政策“工具—目标—力度”的三维框架,对信用政策工具应用的系统性、科学性、规范性开展综合分析。 三、社会信用政策的分析框架构建 (一)社会信用政策三维分析架构设想 本文根据“政策工具—政策目标—政策力度”框架,构建出作为我国基础制度的社会信用政策三维分析框架,见图1。 1.政策工具维度(X维度) 政策工具是在相应的政策环境下,政府为解决政策问题、推行政策方案、实现政策目标等采用的方法和手段。本文基于对社会信用政策词频的分析,尝试在社会信用体系建设背景下,构建出服务于经济社会整体发展的社会信用政策工具框架。 通过词频分析、内容归纳等方法,从具有演进变化特征的社会信用政策文献中提取16项信用主题词和8项信用政策工具,分别以Xi和Xi-j进行编码,结果如表1所示。篇幅所限,原始信用关键词和词频分布予以省略。 2.政策目标维度(Y维度) 政策目标是政策制定与政策执行的预期结果,规定着政策工具的使用目的。鉴于社会信用政策的目标不限于推动信用行业的发展,更多的是,通过其应用推动我国整体宏观经济社会的发展。因此,本文从《中华人民共和国国民经济和社会发展第十四个五年规划和2035年远景目标纲要》(以下简称“十四五”规划)对我国经济社会发展设定的主要目标中提取出6个政策目标,作为对社会信用政策目标的基本分析起点。这6个政策目标是:经济发展、改革开放、社会文明、生态文明、民生福祉、国家治理。以“十四五”规划中的“篇”为单位,根据社会信用政策的作用领域将其编码到“十四五”规划具体小节的政策目标,编码结果见表2。篇幅所限,具体到小节的编码予以省略。 3.政策力度维度(Z维度) 政策力度用于描述政策的法律效力和行政影响力,由政策发布部门的级别决定,政策发布部门的法律地位和行政级别越高,政策力度越大,是体现政策重要程度的指标。本文参照我国《立法法》中对法律、行政法规、部门规章效力的规定及相关学者的研究,将社会信用政策力度依据法律效力高低进行分层,划分为5个等级,分数越高,代表政策力度越强。 本文收集的社会信用政策文件的原始法律效力分别是:法律、行政法规、监察法规、党中央和国务院政策文件、部门规章。以此为基础,对法律的政策力度赋5分,行政法规和监察法规的政策力度赋4分,由党中央和国务院联合颁布的政策文件力度赋 3分,由党中央或国务院单独颁布的政策文件力度赋2分,部门规章的政策力度赋1分,具体见表3。 在政策文本内容筛选方面,本文选择中央政策文件正文中含有“信用”“诚信”“失信”等社会信用领域的关键词,剔除仅包含“信用证”“信用保险”“信用社”“债券信用评级”“资金信用证明”等金融信用领域关键词的政策文件。本文未区分“信用”与“诚信”相关关键词,因其在政策语境中含义相近,如诚信档案与信用档案、诚信信息与信用信息等,均指向各领域的信用建设要求。故而,尽管学界对二者存在概念区分,为全面反映政策实践,尤其是金融、科研等领域中常见的“诚信”类表述,本文仍将它们共同纳入分析范畴。 在政策法律效力方面,本文选择法律效力层级为法律、法规、党中央和国务院政策文件、部门规章,未纳入各部委发布的部门规范性文件和部门工作文件。主要考虑是:根据《国务院办公厅关于进一步完善失信约束制度构建诚信建设长效机制的指导意见》(国办发〔2020〕49号)的要求,只有上述四类文件方具有在全国范围内实施严重失信主体名单制度的法定权限,本文立足中央宏观视角,将规范性、约束力相对不足的部委规范性文件和工作文件排除在外。 在政策有效性方面,本文选择现行有效的政策文件,排除已失效、已被修改的政策文件。这主要是考虑到已失效或已被修改的文件不再具备实际约束力,其条款内容可能已被替代、废止,乃至与现行法规相冲突;若纳入分析,既会稀释样本的权威性和可比性,也可能导致研究结论与当下制度运行脱节。在政策时间窗口方面,我国虽然在1999年就提出了社会信用体系的概念,但是鉴于我国社会信用体系建设进入快车道起始于2014年《规划纲要》的发布,本文对社会信用政策的研究时间窗口限定为2014—2023年的10年期间。 政策文本数据主要来源于“北大法律信息网”中的“法律法规数据库”,同时以“国家法律法规数据库”公布的政策文本作为补充,收集到与社会信用相关的中央政策文件共计1020份,作为本文研究的政策文本样本集。 四、社会信用政策量化分析 (一)社会信用政策数量的总体演变趋势 本文将社会信用政策区分为国家和部委两个层面的文件进行分析,其中国家层面包括法律、法规、党中央和国务院政策文件,共计658项;部委层面仅包括部门规章,共计362项,总体情况见图2。 1.2014—2021年期间,社会信用政策持续发布从社会信用政策数量的绝对值看,2014年社会信用体系建设启动以来,国家和各部委对信用工作的重视程度直线上升。在《规划纲要》的规划期内的2015—2019年间,国家和各部委每年发布的信用政策数量之和每年都在100项以上。此外,整体信用政策数量在2016年和2021年出现两个小高峰,分别对应着“十三五”规划和“十四五”规划的发布期,也印证了我国社会信用体系建设是通过政府制定政策进行引导和推动的“政府主导型”建设模式。 2.2021年以后,社会信用政策数量相对减少2021 年以后,社会信用政策数量明显大幅降低,尤其是国家层面的信用政策数量,与高峰期相比减少了50%以上。可能的原因在于:“十三五”时期我国社会信用体系建设尚处于起步阶段,相关信息管理、数据共享、激励惩戒机制、信用服务市场等均处于初步构建状态,各项工作几乎从零开始,属于系统性建设的开端;而进入“十四五”时期,社会信用体系建设已迈向深化发展阶段,工作重心转向制度标准完善、信用应用拓展、信用主体权益保障等方面,制度框架基本成型,仅需进行局部优化和微调。 3.2020年前后,社会信用政策出现结构性变化从国家和部委的信用政策文件数量变化对比趋势可以发现,在2020年以前,国家层面发布的信用政策数量一直明显多于部委;而在2020年以后,除了2021年“十四五”规划发布期外,部委层面发布的信用政策数量开始多于国家层面。这说明虽然我国社会信用体系建设仍然是政府在引导推动,但是主体已经发生变化。近几年的社会信用体系建设更多的是各部委在主动推动,我国的社会信用体系建设整体上更加具体,显示出与前一阶段不同的特征。 (二)基于政策工具维度的分析 1.社会信用政策工具的总体应用情况 从政策文件数量上看,受关注度较高的信用政策工具是信用信息、信用监管、信用奖惩,对信用修复、政务诚信、信用服务的关注度相对较弱。8项信用政策工具在中央政策文件中的总体分布情况见表4。 (1)社会信用整体规划方面。社会信用整体部署工具中,政府更多使用“信用体系”的相关提法,而较少使用“信用建设”的提法。 (2)在社会信用基础设施方面。信用信息的记录、共享、公示等是我国社会信用体系建设最重要的抓手,66%的社会信用政策中提到了信用信息的相关内容。而在信用服务方面,虽然社会各界已经认识到社会信用体系的建设,不能仅仅由政府推动,还需要市场和社会力量的参与;但是,从政策分布来看,政府对推动市场性信用服务发展的政策制定较少。2019年以后提出的信易贷,虽然开始将公共信用向金融信用融合,但无论是措施的力度还是具体程度仍很不足。 (3)社会信用具体应用方面。使用信用监管工具的政策数量已经超过了信用奖惩,尤其是2019年以后,每年使用信用监管工具的政策数量均大于信用奖惩,说明我国的社会信用体系建设重点,已经从事后信用奖惩机制转向了事中信用监管机制的建立。这可能与2019年国务院办公厅发布《关于加快推进社会信用体系建设 构建以信用为基础的新型监管机制的指导意见》(国办发〔2019〕35 号)(以下简称“35 号文”)的信用监管专项文件有关。“35 号文”发布后,各领域对信用监管工具的应用路径和应用领域更加清晰,故而逐步减少了对信用奖惩工具的使用。在之前的信用奖惩工作中,失信惩戒的政策文件数量大约是守信激励的2.5倍,说明政府更加重视失信惩戒的威慑作用,对守信激励引导作用的发挥尚显不足。而作为信用监管和信用奖惩配套权益保护工具的信用修复,所占比例相对较低,这与我国大力推行社会信用广泛应用的现状形成了强烈对比,从中启示在开展社会信用体系建设过程中应进一步加强对信用主体的权益保护。 (4)社会信用环境营造方面。社会信用环境营造过程使用的信用意愿工具中,政府更多只是提出诚实信用的原则性要求,不过近几年提到信用承诺工作的文件有所增加,说明信用意愿工具的应用正在由意念层面向实操层面转型。政务诚信虽然在《规划纲要》中被列为四大领域之一,并将其定位于“对其他社会主体诚信建设发挥着重要的表率和导向作用”,但是从实际上的政策分布来看,相关工作并未得到很好的关注和落实。 2.信用主题词共现网络与突现分析 为了研究这些社会信用政策工具之间的内部关系,本文将16个信用主题词作为政策文件关键词,使用类似于学术文献计量的共词分析(Co-Word Analysis)方法,运用 CiteSpace 软件,开展社会信用政策共现分析和频次分析,所得共词分析网络图见图 3。图 3 中圆圈大小代表 16 个主题词的词频大小,在本文中表示提及每项信用主题词的政策文件数量大小,圆圈的颜色深浅代表不同年份,连线粗细代表各主题词之间的连接强度。总体来看,在信用主题词中,提及信用记录、信息公示、失信惩戒、信息共享、信用体系较多,提及信用服务、信用修复、政务诚信、“信易贷”相对较少。 基于政策主题词的共现分析可以发现,我国社会信用体系建设呈现出以失信惩戒为制度起点、以信息共享为运行基础的路径特征。当前体系仍存在结构性失衡:信用监管偏重惩戒功能,守信激励协同不足;信用修复构成信誉挽回主渠道,信用承诺机制呈现“事后修复主导、事前规制缺失”的特点。在制度演进中,信用记录通过信息公示将诚信原则转化为刚性约束,信用服务机构借此扩大影响力,而政务诚信却面临政策工具供给不足的困境,“信易贷”等应用场景也高度依赖信息共享效能。这些表象折射出政策子系统协同不足的本质问题。推进治理现代化,亟须打破信息壁垒,构建跨部门协同治理体系,在“全国统一大市场”理念下,以数字化、智能化平台为支撑,通过智慧治理实现综合治理在精准性、协同性与智能化层面的系统性提升。 在文献研究中,常使用突现分析识别研究前沿,根据代表该研究内容的词汇或短语出现次数的变化,识别出学科发展的新兴趋势和突然变化。本文采用类似的突现分析技术对社会信用主题词进行分析,结果如表5所示。从表5可以看出:第一,信用修复尽管从2017年就已经出现在政策文件中,但直到2020年才开始成为重点关注对象,说明前期对信用主体的权益保护问题关注不够,近年来正在加强。第二,信用承诺最早出现于2015年,到2021年成为国家关注的重点;“信易贷”从2019年首次出现后就一直是国家关注的重点工作,未来应该还会继续推进相关工作。第三,信用服务虽在近十年的政策文件中屡有提及,但其政策关注的高峰大约在 2015年,说明我国的信用服务业仅在社会信用体系建设早期受到集中推动,而后续的政策支持力度不足。这可能是近年来信用服务业发展缓慢的原因之一。 (三)基于政策目标维度的分析 整体来说,虽然作为中国特色的社会信用政策工具的提出时间较短,但是其应用已经覆盖了我国经济社会发展的方方面面。政府开始重视使用社会信用政策工具来解决经济社会发展中的各种问题,尤其是在促进经济发展、深化改革开放方面。已有研究表明,信用体系建设有助于发展以契约为基础的实体经济,能够提升金融服务实体经济效率。 具体而言,社会信用政策工具主要应用于实现经济发展和改革开放的目标,其政策数量分别占比 39%和 26%;其次是国家治理和民生福祉的目标,其政策数量分别占比 15%和 12%;在实现生态文明和社会文明目标上,对社会信用政策工具的使用不足,其政策数量分别占比 6%和 3%,相关数据见图4。 正如“十四五”规划所指出的,“发展是解决我国一切问题的基础和关键”。政府对于社会信用政策工具的应用也集中在关乎经济社会整体发展的各个重点领域。如果说社会信用政策工具在经济发展和改革开放领域的应用,是为了将我国整体经济“蛋糕”做大,那么社会信用政策工具在国家治理和民生福祉领域的应用,则是为了辅助国家将“蛋糕”分配得更好,让发展成果更多、更公平惠及全体人民,不断增强人民群众获得感、幸福感、安全感。 社会信用政策工具在我国经济社会发展目标的这种分布,充分体现了将“信用作为社会资源配置依据”的理论思想。信用资本作为一种手段使人们能够参与社会资源配置,不论是富人还是穷人,只要有信用,就有平等地参与竞争和享受社会资源的权利,这体现了一种社会公平,有利于消除贫富差距,促进社会进步与经济健康发展。 (四)基于政策力度维度的分析 对社会信用政策的效力统计发现,2014—2023年的平均得分为2.05分,并且得分为2分和1分的政策数量最多,分布结构与我国社会信用政策的金字塔式整体分布结构相似,具体见表 6。在《规划纲要》的规划期内,除收尾两年政策力度均分低于2分以外,其他年份的政策力度均分都高于2分,且基本上呈现出逐年升高趋势,显示出社会信用体系建设初期政府对社会信用政策工具应用的力度较大。但是近两年出台的社会信用政策明显力度不足,均分都在2分以下。虽然这与政策力度为1的部门规章数量增多有关,但也与更高力度的社会信用政策数量减少有关。 从变化趋势上看,我国社会信用政策整体上呈现出逐步法治化、规范化的趋势。具体表现为:在社会信用体系建设前期,社会信用政策主要以党中央、国务院政策文件等形式进行发布,但是这种形式的政策数量比例逐年降低,占比已从最高的70%以上下降到了 30%以下;2020 年以后,社会信用政策则主要以法律、行政法规、部门规章等更加规范的制度文件形式进行发布。但是,在上位法层面,我国目前还未制定社会信用的专项法律,《社会信用建设法》仍在立法推进过程中。 我国社会信用政策力度的这种变化趋势体现出中国政策实践中“摸着石头过河”的基本政策学习路径。我国的社会治理体系是以政府不断加强政策学习、改进政策制度为特点的,是一种具有容错性的政策发展机制。在改革与创新的过程中,政府不断总结初期政策实施经验,及时调整政策方向与工具。以信用奖惩政策工具应用的变化为例,在 2016—2019年推行了一段时间的失信联合惩戒措施后,理论界和实践界对失信惩戒机制滥用的争议不断增多。在此背景下,2020年国务院办公厅专门颁布了《关于进一步完善失信约束制度 构建诚信建设长效机制的指导意见》(国办发〔2020〕49 号),对全国失信惩戒机制的运行进行规范,并对所依据的政策文件效力层级进行了限定。由此才出现了上述信用政策文件法律效力的变化态势,这也契合了国家提出的社会信用体系建设高质量发展要“推动社会信用体系建设全面纳入法治轨道”的要求。 五、主要探索、结论与建议 (一)一种探索和尝试 本文构建了适用于社会信用政策分析的三维分析框架,目的是通过数据定量分析政策变化与应用情况,为理论界和实践界对社会信用体系建设的定性认知提供定量分析证据。尤其是对基础制度类政策工具的归纳与分析路径,突破了传统政策分析仅考虑少数重点专项政策文件的片面性,从涉及该项制度的所有政策文本进行全景式分析,在方法论上进行了一些新的探索和尝试,具体体现在以下三个方面。 第一,提出了新的政策文本研究视角,即从基础制度的整体政策工具库视角开展研究,从而将研究对象从某领域的专项政策文件拓展到涉及某类基础制度的所有政策文件,拓宽了现有政策文本的研究边界,补充并丰富了相关研究。 第二,构建了一个社会信用政策三维量化分析框架,并明确了其中具体的政策量化分析方法,为日后开展社会信用政策分析提供了具有指导性和操作性的分析框架。 第三,提供了一个对政策用词具有演进变化特性的政策领域开展量化研究的路径,即使用词频分析法提取关键词,进而使用内容分析法逐步归纳分析得到上层概念,并对上层概念进行共词分析、演化分析等,克服单纯使用内容分析法主观性强、由政策用词演进变化带来的词频分析不准确等问题。 (二)主要结论与思考 经过十余年的发展和演进,社会信用政策工具不仅在微观层面提升了个体与组织的合规激励,而且在宏观层面优化了治理资源配置,推动了社会治理的精细化、协同化和科学化,成为实现社会治理现代化的重要制度支撑。其总体变化趋势和特征如下。 第一,我国社会信用体系建设正逐步由“中央统筹驱动”向“部委主动作为”演进。2020 年前,政策供给以党中央、国务院顶层文件为主导;2020 年以后,各部委成为主要的规则制定者,相继出台更具针对性和操作性的专项举措,推动信用治理落地深耕。 第二,各类社会信用政策工具的应用呈显著非均衡态势。作为基石的信用信息类工具使用频次最高,但应用功能定位已由“事后奖惩”转向“事中监管”,折射出政策运用日趋精细化的演进轨迹。然而,政务诚信的示范引领功能、信用服务的市场支撑功能以及信用修复的权益保障功能仍显薄弱,尚未形成与信用信息类工具协同共进的良性格局,制度潜能仍有待进一步挖掘。 第三,社会信用政策应用触角延伸至经济社会诸多领域,以服务于多元化的治理目标。不过,政策工具分布仍高度向促进经济发展这一单一维度倾斜,对国家治理、民生福祉、生态文明等其他政策目标的嵌入深度和覆盖广度显著不足,呈现出明显的结构性失衡。 第四,我国社会信用体系建设正加速驶入法治化、规范化轨道,但顶层制度仍缺立法这“最后一块拼图”。2020年前,政策以党中央、国务院文件形式“探路”;2020 年以后,法律、行政法规、部门规章等高位阶规范迅速接棒,并成为主流,展现了我国信用治理渐进式螺旋上升的法治路径。 (三)政策建议 第一,构建统筹多元协同的信用治理体系。要系统提升社会信用治理能力,关键在于加强顶层制度设计,拓展政策工具的覆盖广度和应用深度。应立足统一大市场建设目标,全面提升信用体系建设的战略谋划与政策协同水平,推动跨部门统筹联动,实现经济发展、改革开放、社会文明、生态文明、民生福祉、国家治理等多维目标的有机统一。积极探索信用治理与数字经济、绿色发展的协同路径,增强信用制度对高质量发展和现代治理体系的支撑效能,形成法治化、市场化、智能化的社会信用运行新格局。 第二,推进信用治理数智化能力建设。《中共中央关于制定国民经济和社会发展第十五个五年规划的建议》提出,“加强人工智能同社会治理相结合”。在信用治理领域,应积极推进“信用+数字”融合的多元试验,搭建集成化分析系统平台,支撑多跨场景的协同应用探索。通过运用深度学习、知识图谱等技术实时挖掘风险信号,实现风险的早识别、早预警;进一步推动算法与监管规则深度耦合,形成“高风险自动触发核查、中风险精准抽查、低风险无事不扰”的智能监管闭环。在此基础上,广泛开展技术应用协同、场景融合与实现路径的试点试验,以多路径、多场景的实践探索,全面提升社会治理的精细化、智能化水平。 第三,健全社会信用政策工具体系与结构。在体系建设上,应坚持规范性与灵活性并重:中央层面需进一步完善基础制度与规则,统一全社会对信用政策工具的认识,同时为各领域留出创新空间,鼓励制定符合行业特色的信用制度。在结构优化上,应在现有信用信息、信用奖惩、信用监管等工具基础上,重点强化信用服务、政务诚信和信用修复等工具的应用,拓宽其在市场、环境、权益保护等多方面的作用。同时,注重政策工具与政策目标的适配性。当前社会信用政策工具主要服务于经济发展和改革开放目标,但实际运用中仍偏重信用奖惩、信用监管等社会治理类工具,面向市场经济的信用服务工具应用不足,制约了市场主体的参与积极性和社会信用制度的自我完善。因此,下一阶段应统筹社会治理和经济发展的多元需求,增强政策工具与政策目标之间的系统性协同,全面提升信用政策工具的整体效能和适应性。 来源:《征信》2026年01期、数字金融法律评论







